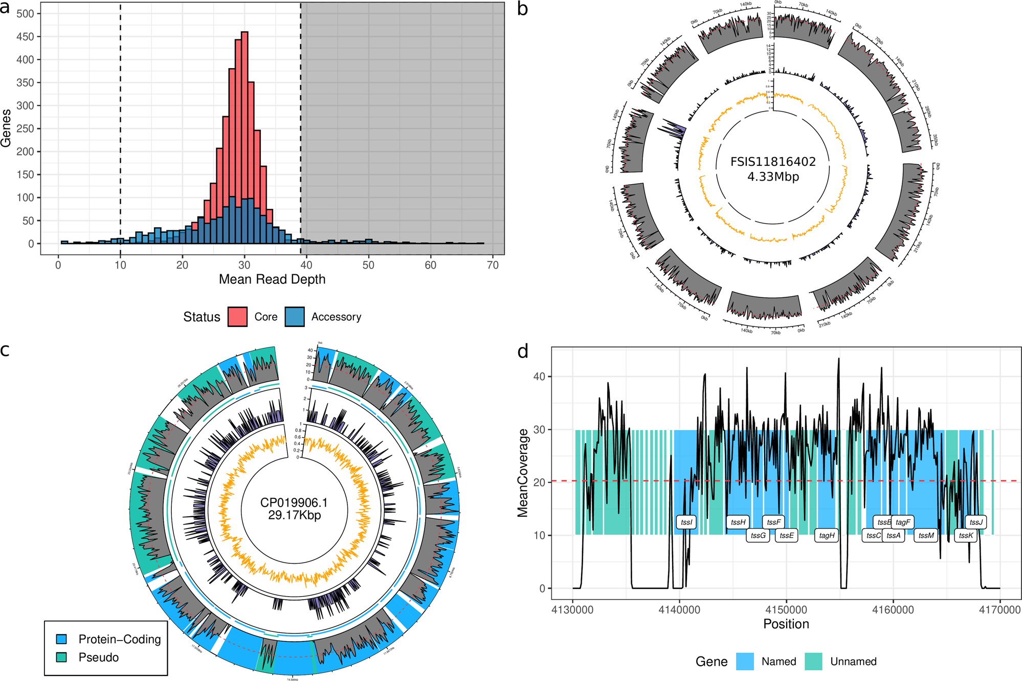
Fig. 2: Read coverage metrics for the E. coli pan-genome in comparison to other genomes.
From: A 16th century Escherichia coli draft genome associated with an opportunistic bile infection

a Distribution of mean gene coverages with a CV ≤1 for the ancient genome. The dashed line indicates the detection threshold at 10×. The black rectangle on the right indicates the area where genes with a high copy number (as defined by \(\bar{x}+2* s\)). b Coverage plot for FSIS11816402. A window of 1% was used for illustration purposes. c Coverage plot for CP019906.1. A window of 0.1% was used for illustration purposes. The first track indicates the coverage with the red line illustrating the overall mean. The second track indicates the number of SNPs over the same window while the third is the GC content. d Gene coverage of the T6SS in K. aerogenes using a 100 bp window. Gene names are included when available.