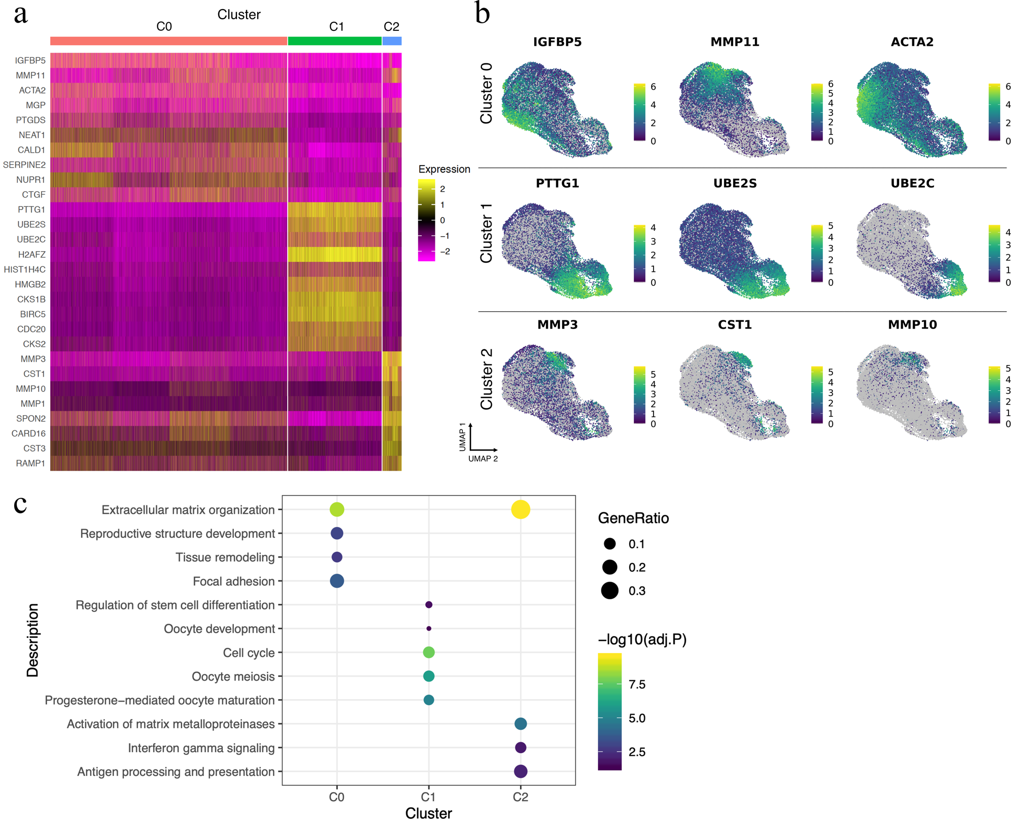
Fig. 2: Differential gene expression and cell cycle characteristics of cell clusters.

a A heatmap representation of the differentially expressed genes (DEGs) across the different clusters. b UMAP plots coloured by log normalized expression of the top DEGs per cluster show strong gene expression in cells consistent with the location of the respective cluster, although for each gene the individual cellular expression is variable. IGFBP5, MMP11 and ACTA2 showed strong expression in cluster 0, but in distinct cells. Grey cells do not express the indicated gene. c Pathway analysis indicated a role for extracellular matrix organisation in cluster 0, oocyte maturation and meiosis and cluster 1 and activation of matrix metalloproteinases, interferon-gamma signalling and antigen processing and presentation in cluster 2.