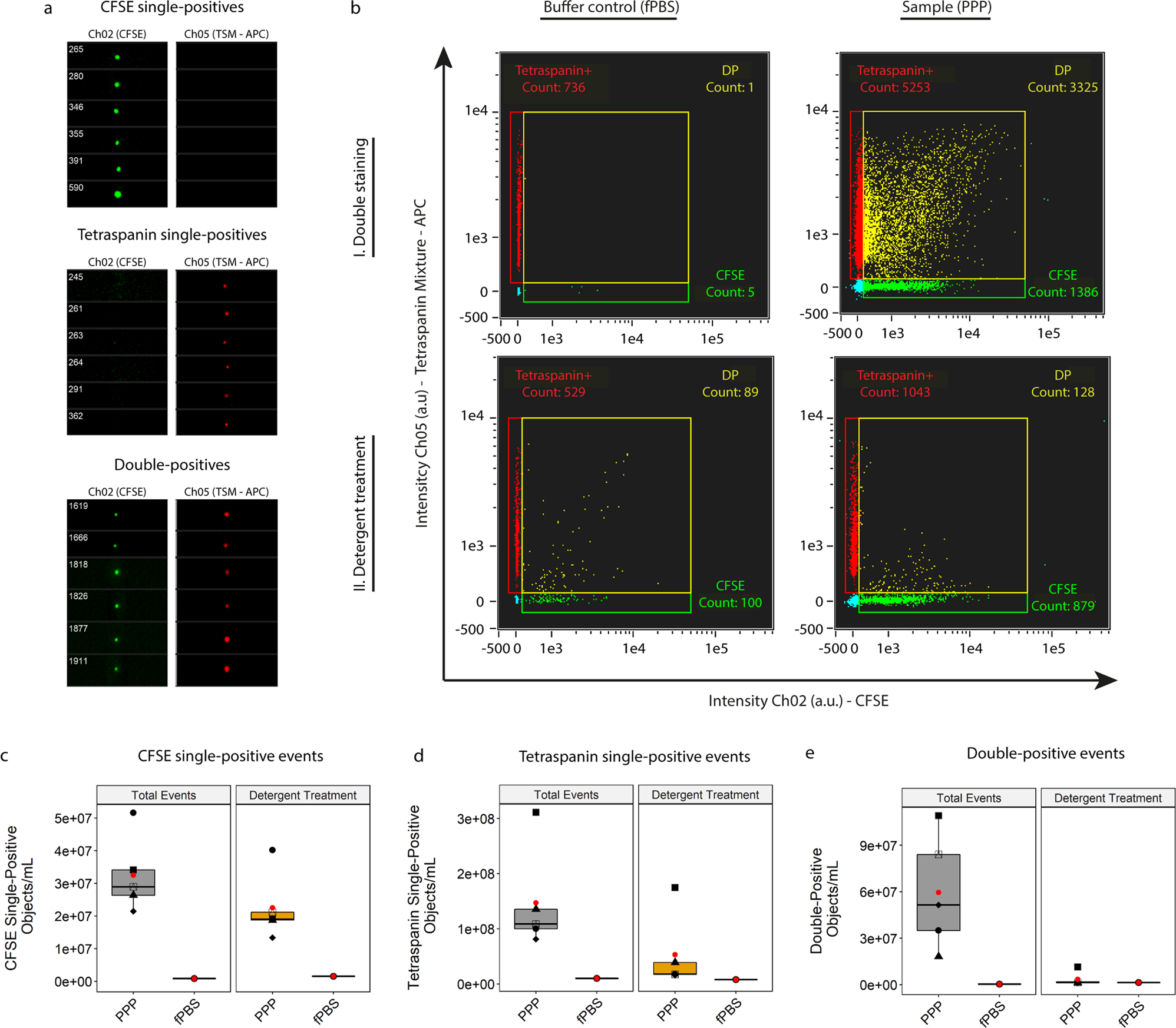
Fig. 3: Identification of true EVs in PPP.

a Images of representative CFSE single-positive, tetraspanin single-positive and double-positive particles obtained from a double-stained PPP sample before detergent treatment. b Double-stained (CFDA-SE & anti-tetraspanin mixture) fPBS or PPP without (I) and with (II) detergent treatment to determine potential artifact signals. Detergent treatment was performed by incubating the samples for 30 minutes with 20 µL 10% (v/v) TritonX-100 stock solution. Analysis of CFSE single-positive c), Tetraspanin single-positive d) and double-positive fluorescent events e) in 5 PPP samples and fPBS before and after detergent treatment (gray and orange boxes, respectively) to discriminate true EVs from artifact signals on a gate-by-gate basis. Double-positive events were found to represent mostly true EV signals (~94% of total acquired double-positive events). Red dots: means of sample spread. Symbols: individual PPP samples.