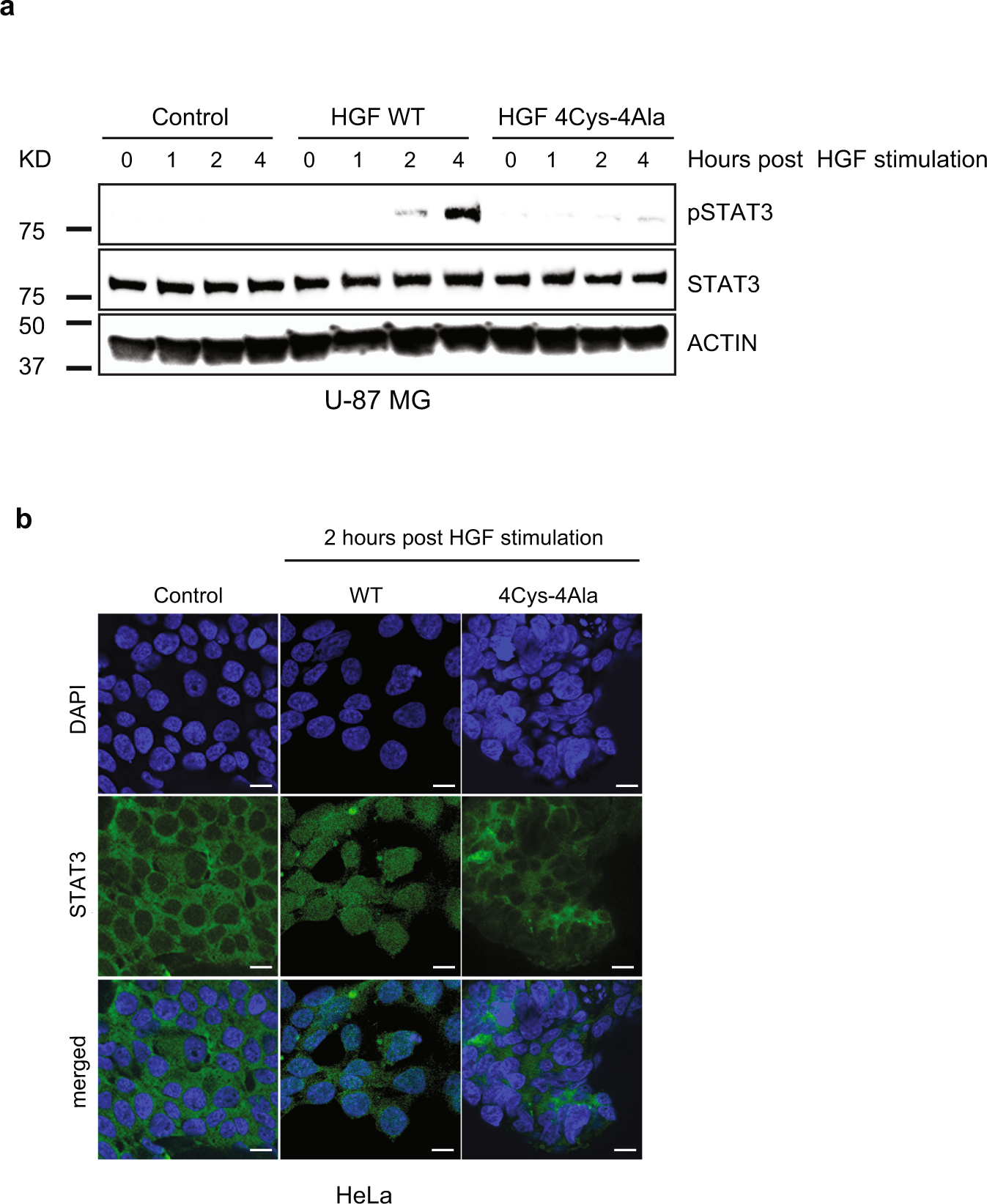
Fig. 3: Core cysteines in HGF PAN domain is essential for STAT3 phosphorylation and nuclear translocation.

a Impaired HGF PAN domain is unable to initiate STAT3 phosphorylation. U-87 MG cells were treated with HGF WT and HGF 4Cys-4Ala where indicated for 1, 2, and 4 h. Cell extracts were prepared and probed for phosphor-STAT3 and total STAT3. b STAT3 nuclear localization is suppressed by PAN mutant HGF. HeLa cells were stimulated with HGF WT and HGF 4Cys-4Ala as indicated. Cells were fixed and STAT3 was immunostained with a STAT3-specific antibody. The localization of STAT3 (green) and 4,6-diamidino-2-phenylindole (DAPI) (blue) in U-87 MG cells. Images were visualized using Zeiss LSM 710 at 63× objective. Scale bars represent 20 μm. The images shown are representative of three independent biological replicates (an average of 100 cells were observed for each condition per replicate).