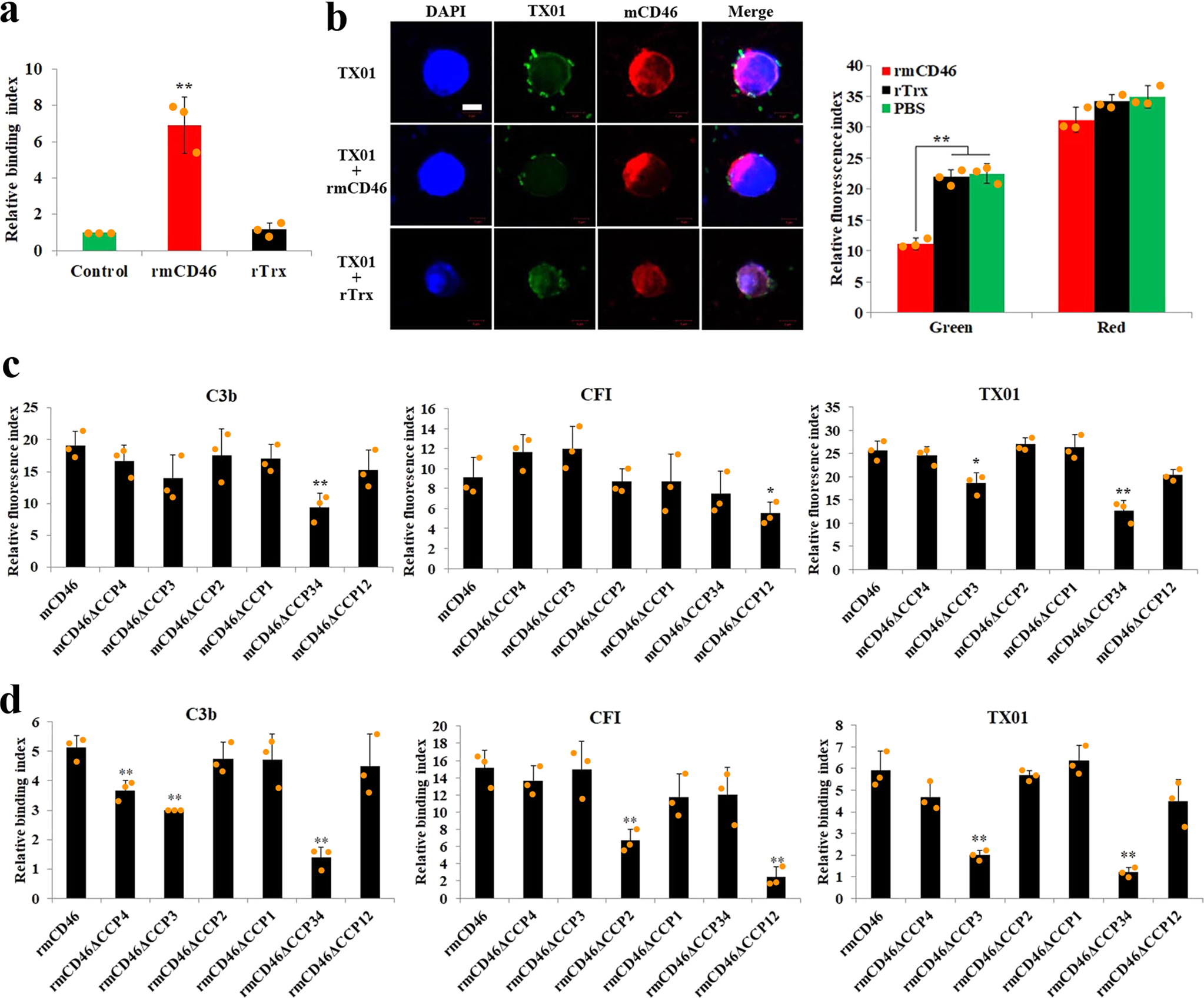
Fig. 6: Binding of rmCD46 to Edwardsiella tarda and its dependence on the conserved CCP domains.
From: Edwardsiella tarda TraT is an anti-complement factor and a cellular infection promoter

a E. tarda TX01 was incubated with or without (control) rmCD46 or rTrx, and the bacteria-bound protein was determined by ELISA. b TX01 was pre-incubated with or without rmCD46 or rTrx. The bacteria were then used to infect HEK293T cells expressing Flag-tagged mCD46. After infection, the cells were treated with Alexa 594-labeled antibody targeting Flag-tagged mCD46 and FITC-labeled antibody targeting TX01. The cells were then stained with DAPI and subjected to microscopy or measurement of green and red fluorescence. Bar, 5 μm. c HEK293T cells expressing Flag-tagged mCD46 or its mutants were incubated with or without C3b, CFI, or TX01 for 1 h. The cells were treated with FITC-labeled antibody targeting C3b, CFI, or TX01, and then measured for fluorescence. d rmCD46 and its mutants were incubated with or without C3b, CFI, or TX01, and the binding was determined by ELISA. In all panels, the data are the means of three independent experiments and presented as means ± SEM. In panels c, d, statistical significance was determined by comparing with mCD46/rmCD46. **P < 0.01; *P < 0.05.