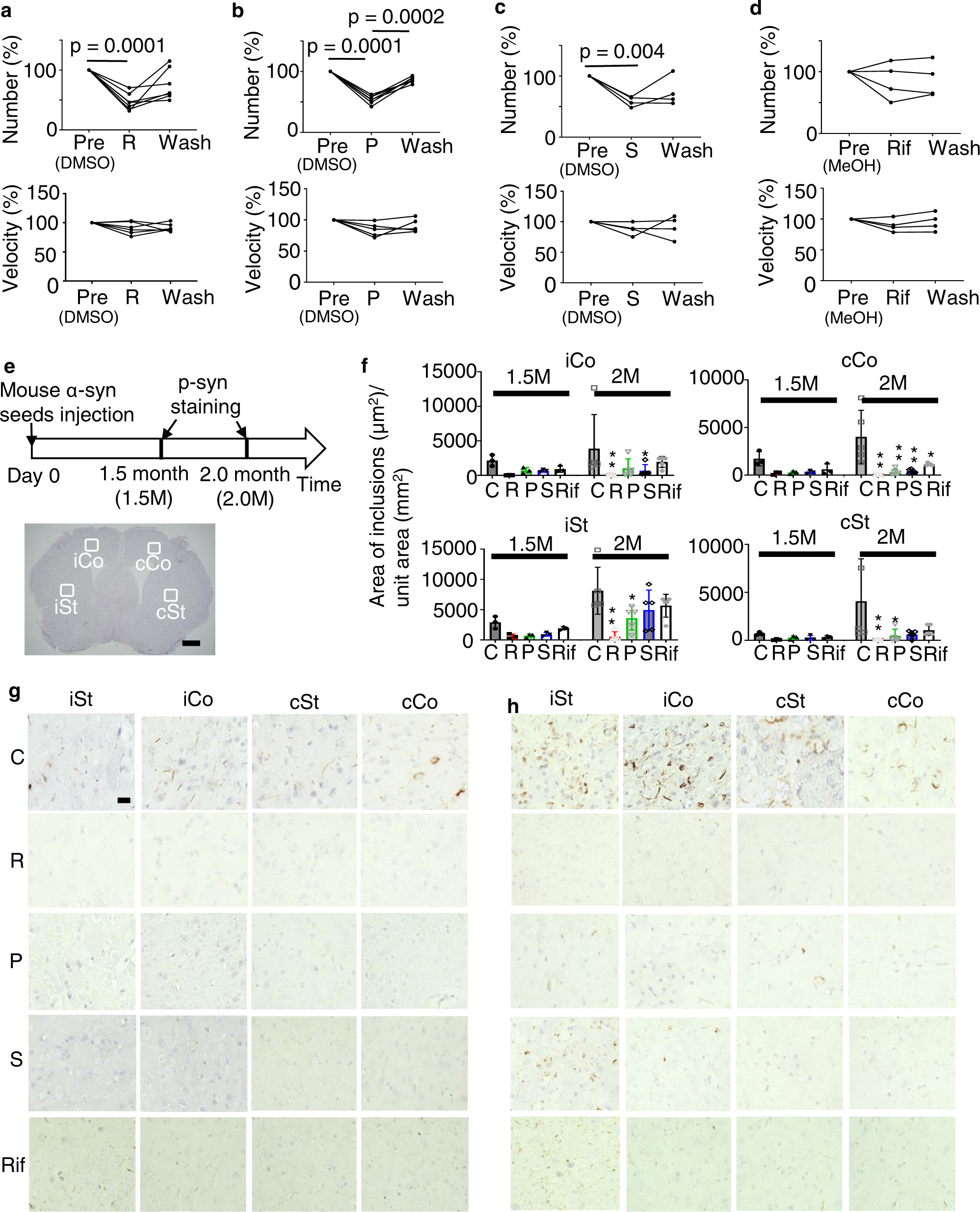
Fig. 5: Effect of clinically available drugs on α-syn seed dynamics in the acute slice and transmission experiment.

a–h The effects on α-syn seed numbers (top) and mean velocity(bottom) in acute slice assay by riluzole(R) (a), perampanel(P) (b), sertraline(S) (c), and rifampicine(Rif) (d). e Experimental procedure for chronic drug effects on phosphorylated α-syn (p-syn) pathology after mouse α-syn seeds injection (in vivo transmission experiment). ROI iSt ipsilateral striatum, iCo ipsilateral cortex, cCo contralateral cortex, cSt contralateral striatum. Bar: 500 μm. f Quantitative analyses for p-syn expression in mice (n = 3 mice, respectively). *p < 0.05, **p < 0.01 compared to C. C control (injection of PBS), Pathology was examined at 1.5 M g and 2.0 M h after mouse α-syn seed injection. Bar: 10 μm.