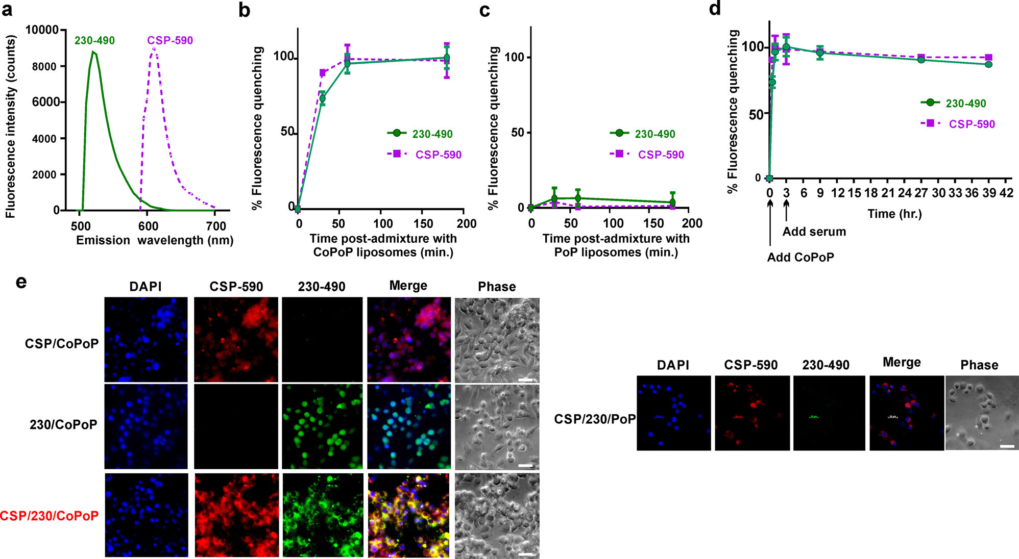
Fig. 3: Fluorescently-labeled CSP and Pfs230D1+ reveal particle formation, stability and macrophage uptake.

a Fluorescence emission spectra of fluorophore-labeled CSP (“CSP-590”) and Pfs230D1+ (“230-490”). Binding kinetics of the bivalent antigens, measured in a single assay in real-time, as reflected by fluorescence quenching upon admixture with (b) CoPoP liposomes or (c) PoP liposomes, which lack cobalt in the bilayer. d Serum stability of liposome-displayed bivalent antigens. Labeled antigens were first incubated with CoPoP liposomes for 3 h, then human serum was added where indicated to a final concentration of 20 % (v/v). e RAW264.7 cell uptake of bivalent antigens admixed with CoPoP liposomes and PoP liposomes for 4 h. Bar: 2 µm. Graph points show mean ± s.d. for n = 3 replicates.