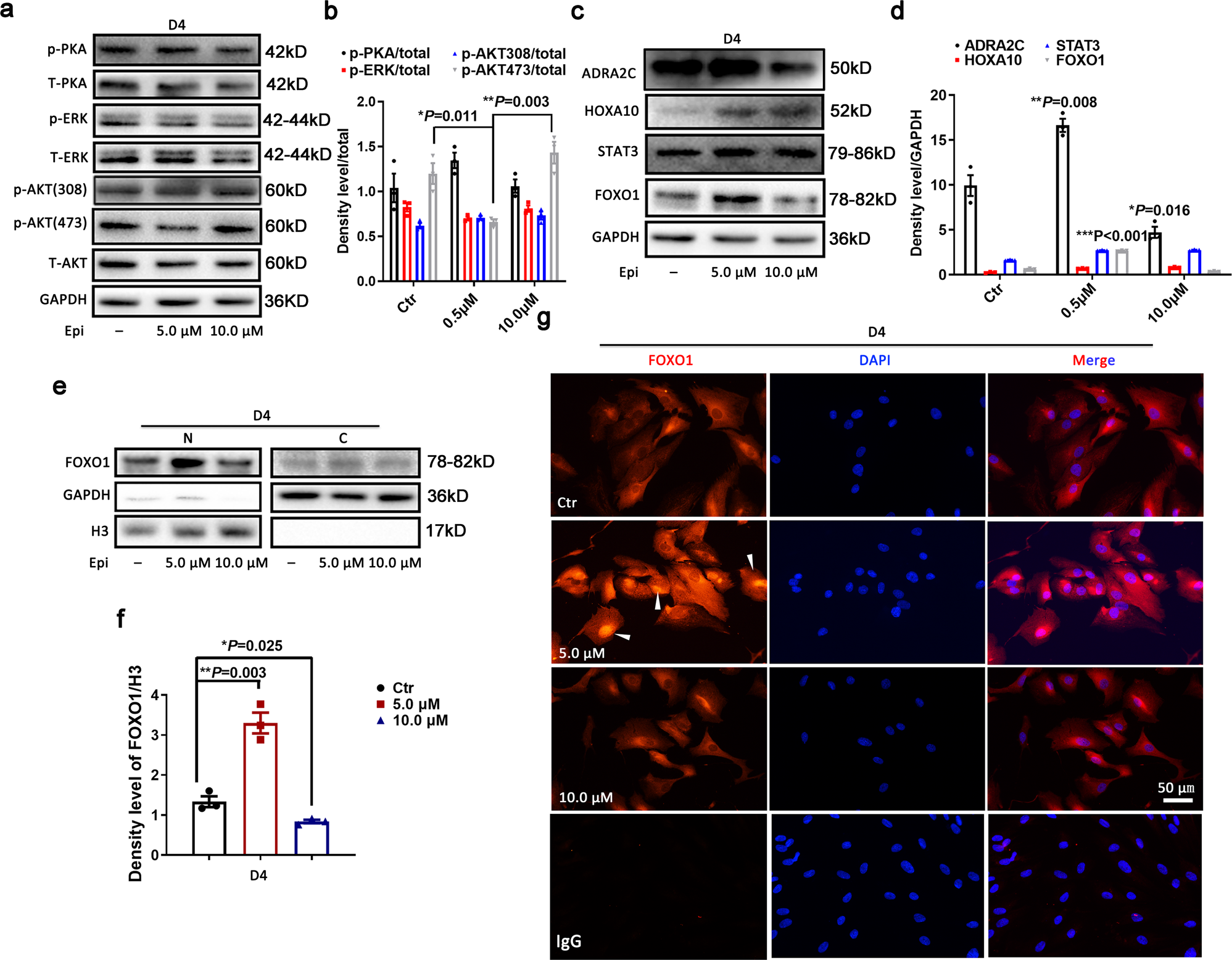
Fig. 4: The adrenergic signaling pathway downregulates AKT activity, associated with increased FOXO1 expression and nuclear localization.

a Western blot analysis of total protein and active forms of PKA, ERK, and AKT signaling pathways in D4 decidualized cell with different treatments. b Relative fold change in density levels for a. c Western blot analysis of ADRA2C and decidual development-related transcription factors HOXA1O, STAT3, and FOXO1. d Relative fold change in density levels for c. e Western blot analysis of FOXO1 in the nucleus and cytoplasm fraction. N nucleus, C cytoplasm. f Relative fold change in density levels for e. g Expression and localization of FOXO1 by cellular immunofluorescence assay. The arrow points out FOXO1 in the nucleus. Scale bars, 50 μM. IgG for control.