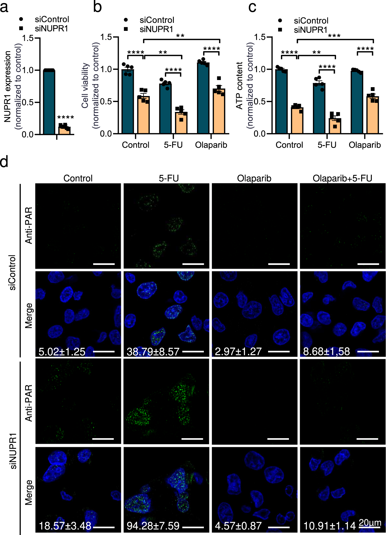
Fig. 6: Olaparib prevented cell death and ATP level decrease in NUPR1-depleted cells.
From: NUPR1 protects against hyperPARylation-dependent cell death

MiaPaCa-2 cells were transfected with siControl or siNupr1 for 48 h. a Total RNA was extracted to monitor the mRNA level of NUPR1 by RT-qPCR 48 h post-transfection. Cells were treated with 5-FU or olaparib for 24 h. b Cell viability and (c) ATP levels were measured. Data represent mean ± SEM. Two-way, Sidak was used, *P < 0.05; **P < 0.01; ***P < 0.001; ****P < 0.001. d Immunofluorescence with a mouse anti-PAR and Alexa 488-labeled goat anti-mouse secondary antibodies were used. A representative experiment is shown (n = 3).