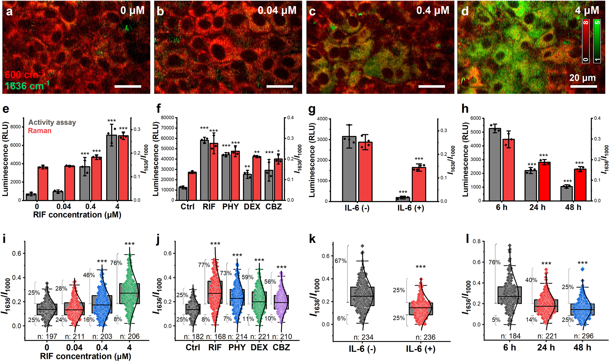
Fig. 3: CYP activity at various conditions measured by Raman microscopy.
From: Label-free chemical imaging of cytochrome P450 activity by Raman microscopy

a–d Reconstructed Raman images at different RIF concentrations from 0, 0.04, and 0.4 to 4 µM. Images constructed at 1636 cm−1 are labeled in green, and images constructed at 600 cm−1 are labeled in red. The number of 1636 cm−1 positive cells increased with increasing concentration of RIF. Scale bars, 20 µm. e–h Comparison of CYP activity measured with luminescence assay and average Raman intensity at 1636 cm−1 with RIF in a gradient (e), various CYP3A4 inducers (f), IL-6 (g), and at the different culture time (h), of which the Raman intensity of individual cells is shown in (i–l), respectively. Error bars e–h indicate SD between triplicates. Box plots illustrate the spread within cell populations (center line, median; box, quartiles; whiskers, 1.5× interquartile range). Statistical significance was evaluated by one-way ANOVA followed by post hoc Tukey-Kramer’s range tests (compared with the left column/box). ***P < 0.001; **P < 0.01; *P < 0.5.