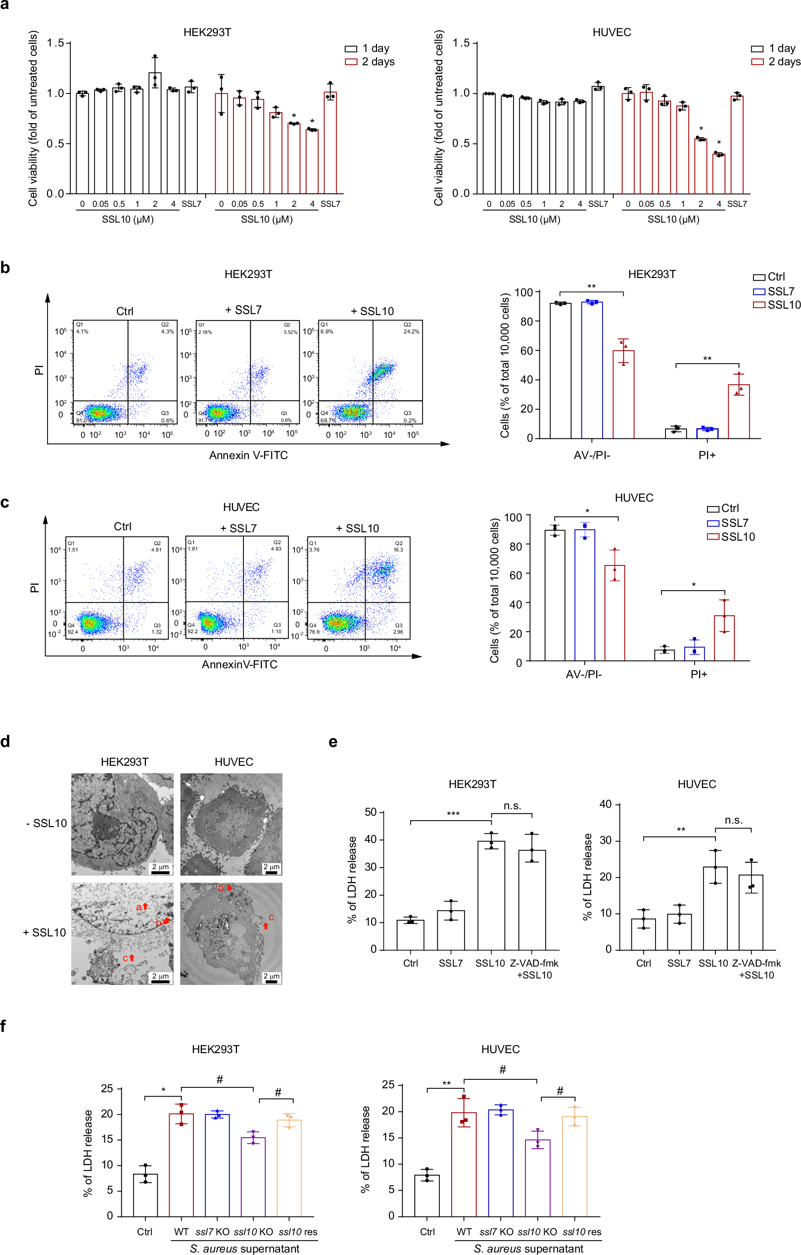
Fig. 1: SSL10 induces necrosis in HEK293T and HUVEC cells.

a HEK293T and HUVEC cells were treated with different concentrations of SSL10 for different time periods, as indicated. The cell viability was determined by MTS assay. HEK293T (b) and HUVEC (c) cells were collected after treatment with 2 μM SSL10 for 48 h at 37 °C and 5% CO2, and then detected by flow cytometry using Annexin V/PI staining. The dot plot (left) is representative of three independent experiments, and the quantification results are shown as a bar graph (right). d Transmission electron microscopy images of HEK293T and HUVEC cells treated with or without 2 μM SSL10 for 48 h at 37 °C and 5% CO2. Red letters with arrows indicate characteristic features of necrotic morphology: a cytoplasmic lightening; b swollen organelle; c membrane rupture. e Cells were pretreated with 10 μM Z-VAD-fmk for 30 min at 37 °C and 5% CO2, and then stimulated with 2 μM SSL10. The release of LDH was detected. f The supernatant of wild type S. aureus NCTC 8325, ssl10 knockout, ssl7 knockout or ssl10 complementation bacteria was used to treat HEK293T and HUVEC cells for 48 h at 1:10 dilution at 37 °C and 5% CO2. LDH released from the cells was evaluated. WT wild type. Cells treated with 2 μM SSL7 were used as a negative protein control throughout the experiments. All data represent the means ± SD calculated from three independent experiments. *p < 0.05; **p < 0.01; ***p < 0.001 compared to the Ctrl cells (buffer-treated cells or TSB medium-treated cells). #p < 0.05 compared to the WT or ssl10 knockout S. aureus supernatant treated group as indicated. n.s. not significant, by one-way ANOVA (b–f) or two-way ANOVA (a).