Fig. 2: Personalized immunopeptidomics analyses from 17 colorectal cancer patients.

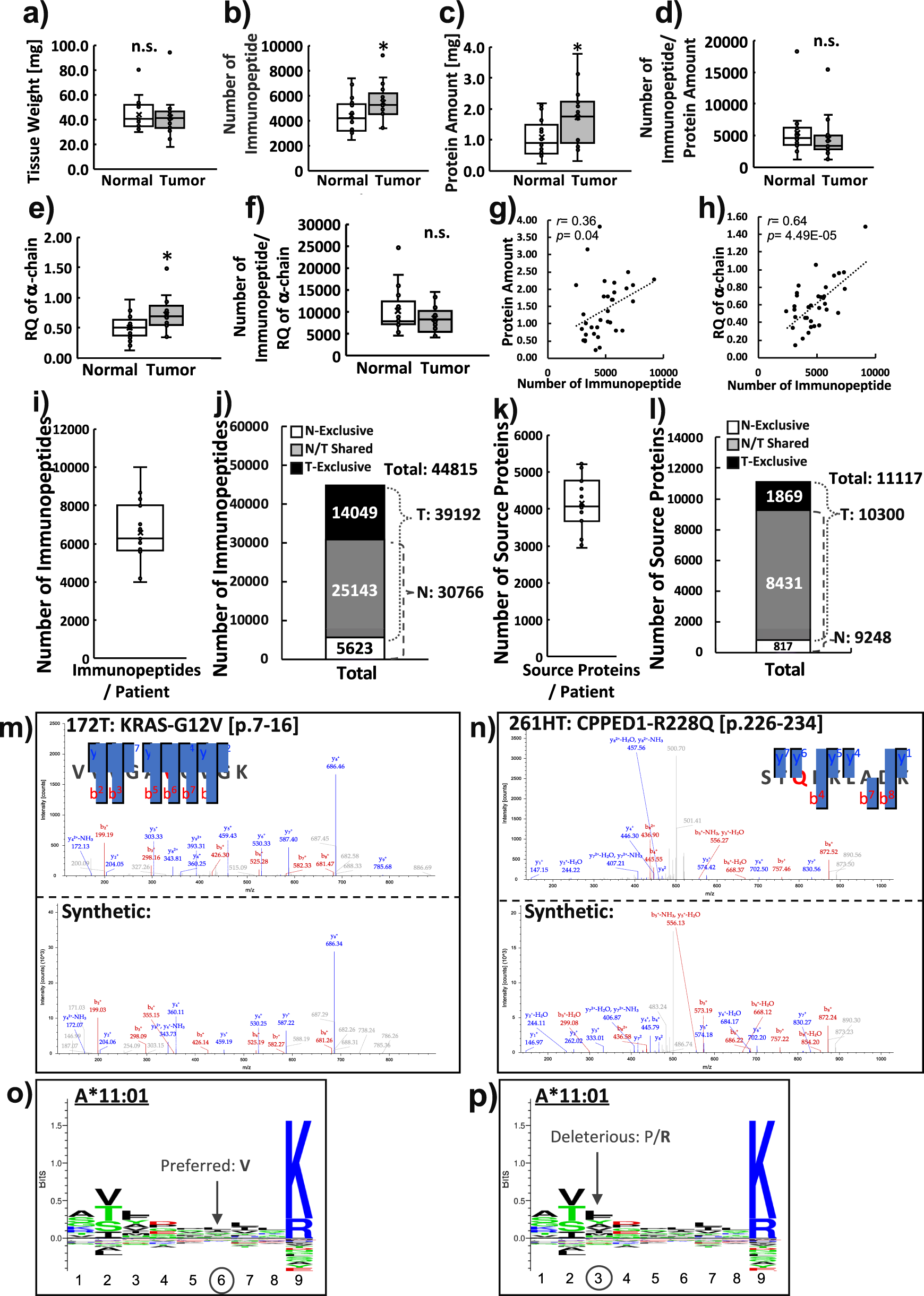
A global-immunopeptidomics analysis was performed on 17 CRC sample sets of normal and tumor tissues from identical patients. a The tissue weight used, b Number of immunopeptides identified, c protein amount used, d number of immunopeptides normalized by protein amount, e relative quantity (RQ) of α-chain amount, f number of immunopeptides normalized by RQ of α-chain, g correlation between number of immunopeptides identified and protein amount, and h correlation between number of immunopeptides identified and RQ of α–chain are shown in box plots with inter-quartile range (IQR). The center line inside the box indicates the median and the X indicates the average. n.s. no statistical significance, *p < 0.05 by unpaired Student’s t test. i The average number of identified unique immunopeptides per patient and j the total number of unique immunopeptides, i.e., the immunopeptidome of CRC (total unique immunopeptides) obtained from normal and tumor tissue samples are depicted. k The box plot depicts the average of the total number of source proteins per patient and l the total number of source proteins from all patients, identified by the same sample sets shown in i. The actually identified MS/MS spectrum of m KRAS-G12V [p.7–16]; VVVGAVGVGK and n CPPED1-R228Q [p.226–234]; STQKKLADK are depicted on top, and the lower panel shows the spectra acquired from the corresponding synthetic peptides for validation. Gray peaks are the background noise, which is probably derived from irrelevant precursor ions for identification. The amino acid substituted by somatic mutation within the neoantigen sequence is shown in red. NetMHCpan4.1 predicted that these two neoantigens are the possible binders of A*11:01. Backgrounds that are predicted to affect the increased affinity for A*11:01 by o gain of the preferred residue in KRAS-G12V and p the loss of the deleterious residue in CPPED1-R228Q are depicted.