Fig. 4: Changes in the intratumor microbiomes of patients with PTC in different sexes.
From: Tumor microbiome diversity influences papillary thyroid cancer invasion

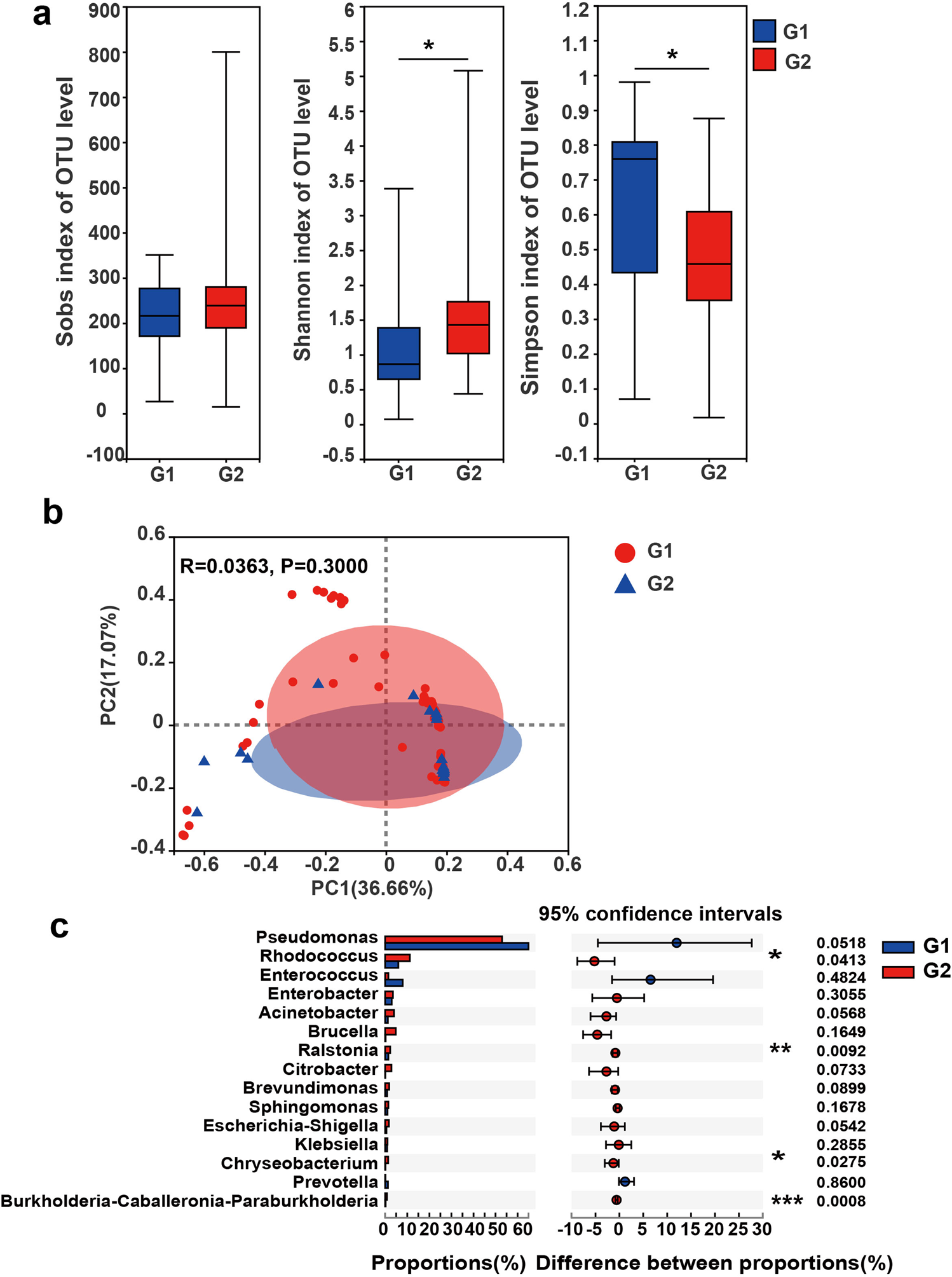
a α-Diversity at the OTU level (estimated using Sobs, Shannon, and Simpson indices) in patients of different sexes with PTC (*p < 0.05 and **p < 0.01). Error bars indicate SD. b PCoA score plots based on the Bray–Curtis distance at the OTU level in patients of different sexes with PTC. Wilcoxon rank-sum test and ANOSIM were used for the analysis of intragroup differences in α-diversity, Simpson index, and PCoA analysis, respectively. c Microbiome alterations at the genus level in patients of different sexes with PTC. Differences between groups were analyzed using the Wilcoxon rank-sum test, and the 95% confidence interval (CI) was calculated using the bootstrap method. G1: male; G2: female.