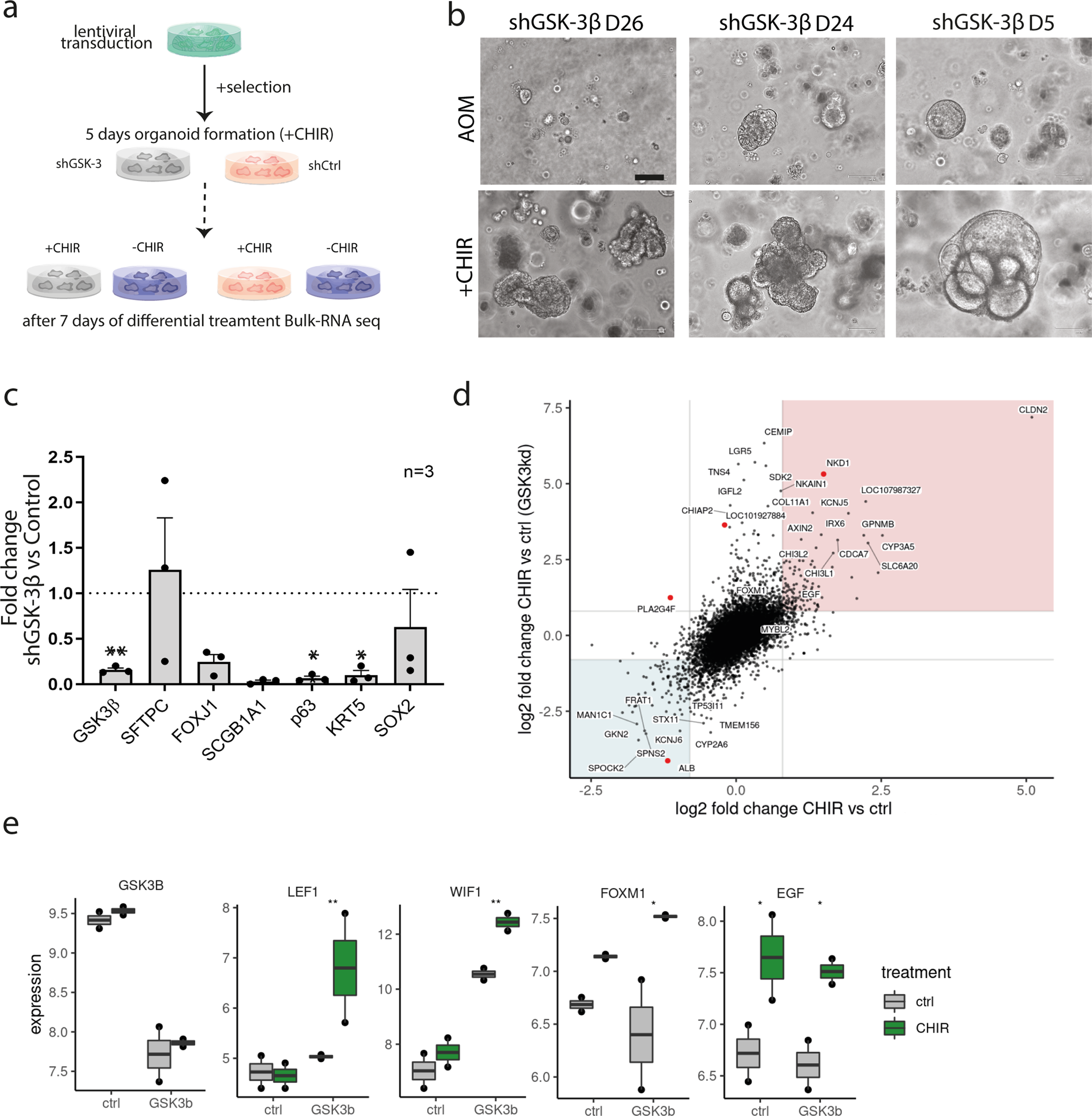
Fig. 5: CHIR 99021 is required for alveolar organoids formation and differentiation.
From: Human alveolar progenitors generate dual lineage bronchioalveolar organoids

a Experimental outline of GSK-3β knockdown in alveolar organoids. b shGSK-3β progenitors do not have organoid forming potential in medium without CHIR99021, as shown on representative images from three independent biological replicates. Scale bar: 100 µm. c Relative quantification of gene expression in shGSK-3β and control organoids reveals a strong reduction in expression of bronchial markers in presence of CHIR, while the SFTPC level remains not significantly altered. n = 3 of 3 independent pairs of donor lines (shControl and shGSK-3β). Data are presented as mean +/− SD. **p = 0.006 for GSK3β, *p = 0.011 for TP63, *p = 0.037 for KRT5, calculated by two-tailed Students t-test. d Scatter plot of gene expression changes due to CHIR treatment in shGSK-3β and mock (non-mammalian shRNA) background derived from bulk RNA-seq data of two different donor organoid cultures. Genes with significant differences in the transcriptomic responses (adj. p-value < 0.05) are highlighted in red. Red and blue areas denote concordant responses with log2 fold-change > 0.8. e Normalized expression values of specific genes (GSK3B, Wnt targets LEF1 and WIF1, FOXM1, EGF) in both genetic backgrounds (ctrl and GSK3b) +/− CHIR treatment (ctrl and CHIR). ***p < 0.001, **p < 0.01, *p < 0.05 (DESeq2 Wald test).