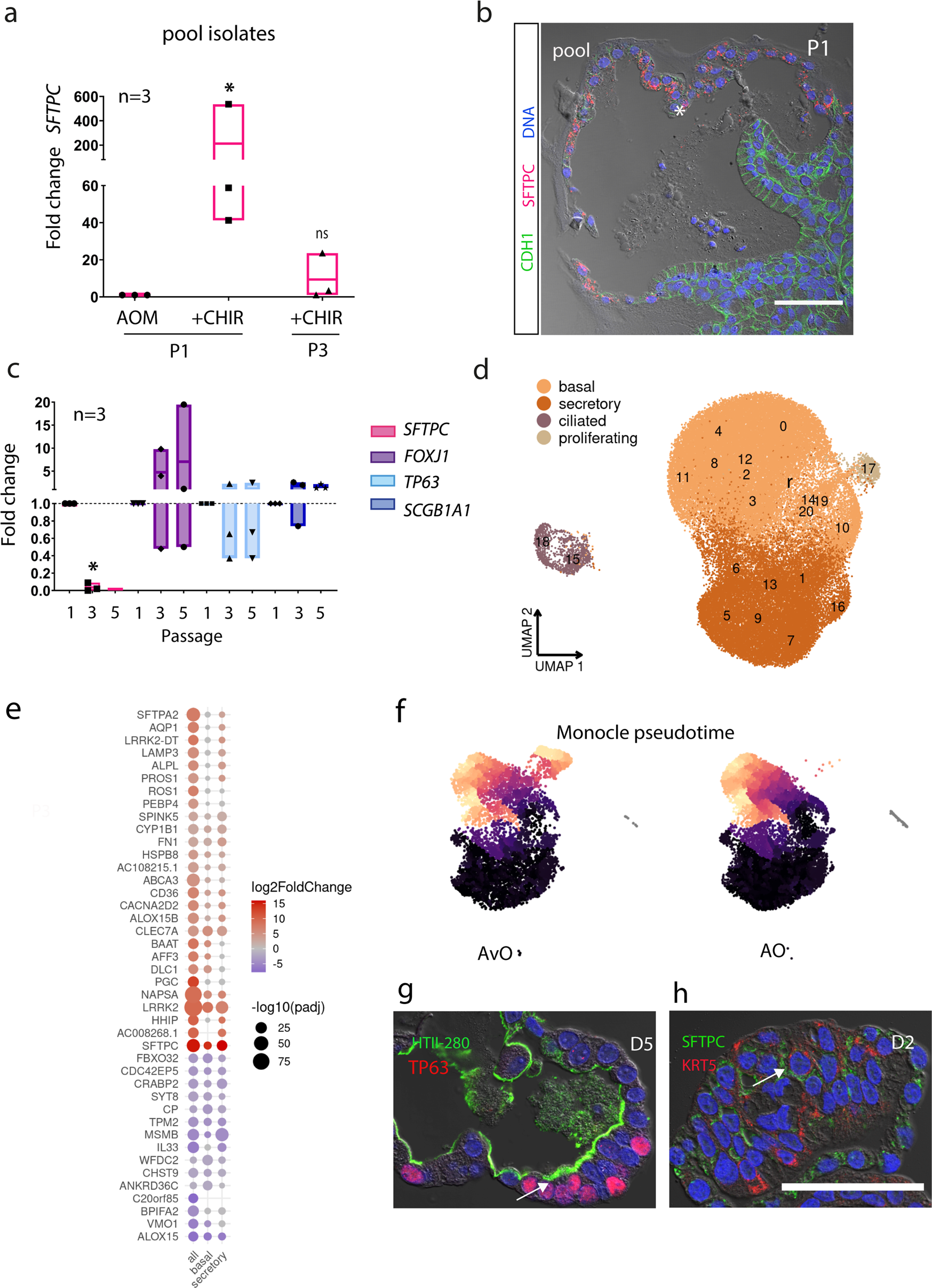
Fig. 6: Airway progenitors cannot be primed by CHIR treatment to the alveolar lineage.
From: Human alveolar progenitors generate dual lineage bronchioalveolar organoids

a Cultivation of organoids in the CHIR medium triggers a transient spike in SFTPC expression. n = 3 where n are independent pool organoid cultures. Data are presented as floating bars, max to min, with a line at mean *p = 0.028 for condition AOM+CHIR, calculated by a two-tailed Student’s t-test. b Immunofluorescence image of passage 1 (P1) of a lung organoid showing a large domain of SFTPC (asterisk, red) expressing cuboidal epithelium next to columnar airway epithelium (arrow, CDH1, green). Nuclei are counterstained with DAPI (blue) and tissue structure is visualized by differential interference contrast (DIC). Scale bar: 50 µm. c qPCR shows a drop in SFTPC expression during passaging (P1, P3, P5) of AO, while airway markers FOXJ1, TP63, and SCGB1A1 remain stable. n = 3, where n are independent donor lines. *p = 0.043 for SFTPC, by two-tailed Student’s t-test. d Unsupervised clustering results (numbers) and broad classification (colors) in lung organoid scRNA-seq data (n = 5 donors, 63,826 cells). e Direct comparison of gene expression between HTII-280+-derived organoids and pool airway organoids showed upregulation of alveolar hallmark genes in all cell types. f Monocle 3 “pseudotime” analysis of HTII-280+-derived alveolar organoids and pool airway organoids showing differentiation path (dark dots representing progenitors and brighter colors more differentiated cells). g Immunofluorescence stainings of alveolar (AvO) organoids showing HTII-280+ cells co-expressing airway marker TP63 (arrow) and in h SFTPC+/KRT5+ cells (arrow). Confocal images are representative of staining from three different donor lines of AvO organoids. Nuclei are counterstained with DAPI, and tissue is visualized by DIC. Scale bar: 50 µm.