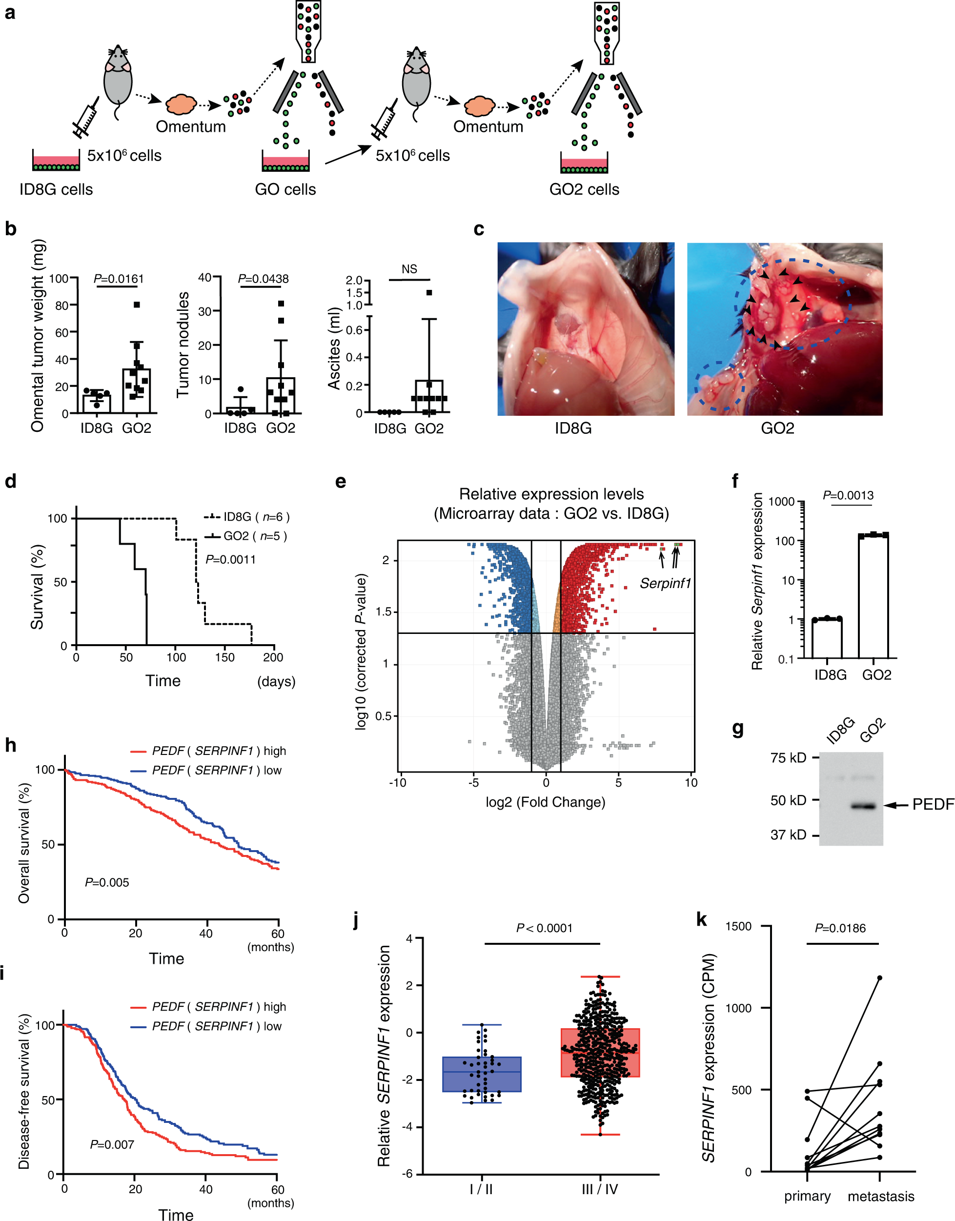
Fig. 1: Pigment epithelium-derived factor (PEDF) is closely associated with increased intraperitoneal dissemination and prognosis in OC.

a Generation of a mouse ovarian tumor model based on the injection of GFP+ omental tumor cells into the peritoneal cavity. b Omental tumor weight, the number of tumor nodules, and the volume of ascites fluid in C57BL/6 J mice at 70 days after i.p. injection of ID8G (n = 5 mice) or GO2 (n = 10 mice) cells. Data are means ± SD. c Representative macroscopic appearance of the peritoneum at 70 days after ID8G or GO2 cell injection. The blue dashed circle and black arrowheads indicate disseminated tumors. d Survival curves for mice injected with ID8G or GO2 cells (n = 5 each). The P value was determined with the log-rank test. e Volcano plot of the microarray data representing differentially expressed genes for GO2 cells versus ID8G cells. The data for all genes is plotted as log2 fold change versus the −log10 of the corrected p value. Thresholds are shown as lines on X-axis and Y-axis (fold change = 2.0, P value = 0.05, respectively). f RT-qPCR analysis of PEDF mRNA in ID8G and GO2 cells. g Immunoblot analysis of PEDF in culture supernatants of ID8G and GO2 cells. h, i Kaplan–Meier analysis of overall survival (h) and disease-free survival (i) for 529 patients with ovarian serous adenocarcinoma and high or low expression of the PEDF gene (SERPINF1) in TCGA. The expression cutoff was the median, and the P values were determined with the Wilcoxon test. j SERPINF1 expression in tumor specimens of patients with early (I/II)–stage or late (III/IV)–stage OC in TCGA (n = 534). Data are presented as box-and-whisker plots, with the boxes indicating the median and quartile values and the bars indicating the range. k SERPINF1 expression in 11 matched pairs of primary and metastatic human ovarian cancer samples based on the RNA-sequencing dataset60. Data were analyzed by Wilcoxon matched pairs signed rank test. Data for b, f, j were analyzed by unpaired t test with Welch’s correction.