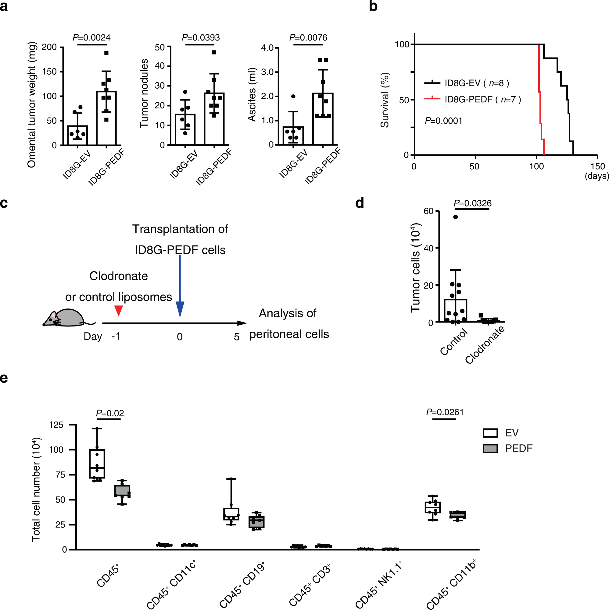
Fig. 4: Macrophages play a critical role in OC cell survival in the peritoneal cavity.

a Omental tumor weight, the number of tumor nodules, and the volume of ascites fluid at 64 days after injection of ID8G-EV (n = 6 mice) or ID8G-PEDF (n = 8 mice) cells into the peritoneal cavity of BALB/c-nu/nu mice. Data are means ± SD. b Survival curves for BALB/c-nu/nu mice injected with ID8G-EV (n = 8) or ID8G-PEDF (n = 7) cells. The P value was determined with the log-rank test. c C57BL/6 J mice were injected i.v. with control or clodronate liposomes 1 day before injection of ID8G-PEDF cells into the peritoneal cavity. d Flow cytometric analysis of the numbers of GFP+ tumor cells in the peritoneal cavity of mice at 5 days after injection of ID8G-PEDF cells in mice treated as in c. Data are means ± SD (n = 12 or 9 mice for control and clodronate liposomes, respectively). e Flow cytometry quantified CD45+ cells, CD45+ CD11c+ dendritic cells, CD45+ CD19+ B cells, CD45+ CD3+ T cells, CD45+ CD3− NK1.1+ NK cells, and CD45+ CD11b+ myeloid cells in the peritoneal cavity, 5 days after i.p. injection with ID8G-EV (n = 8) or ID8G-PEDF cells (n = 7) into C57BL/6 J mice. Data are presented as box-and-whisker plots. Data for a, d, e were analyzed by unpaired t test with Welch’s correction.