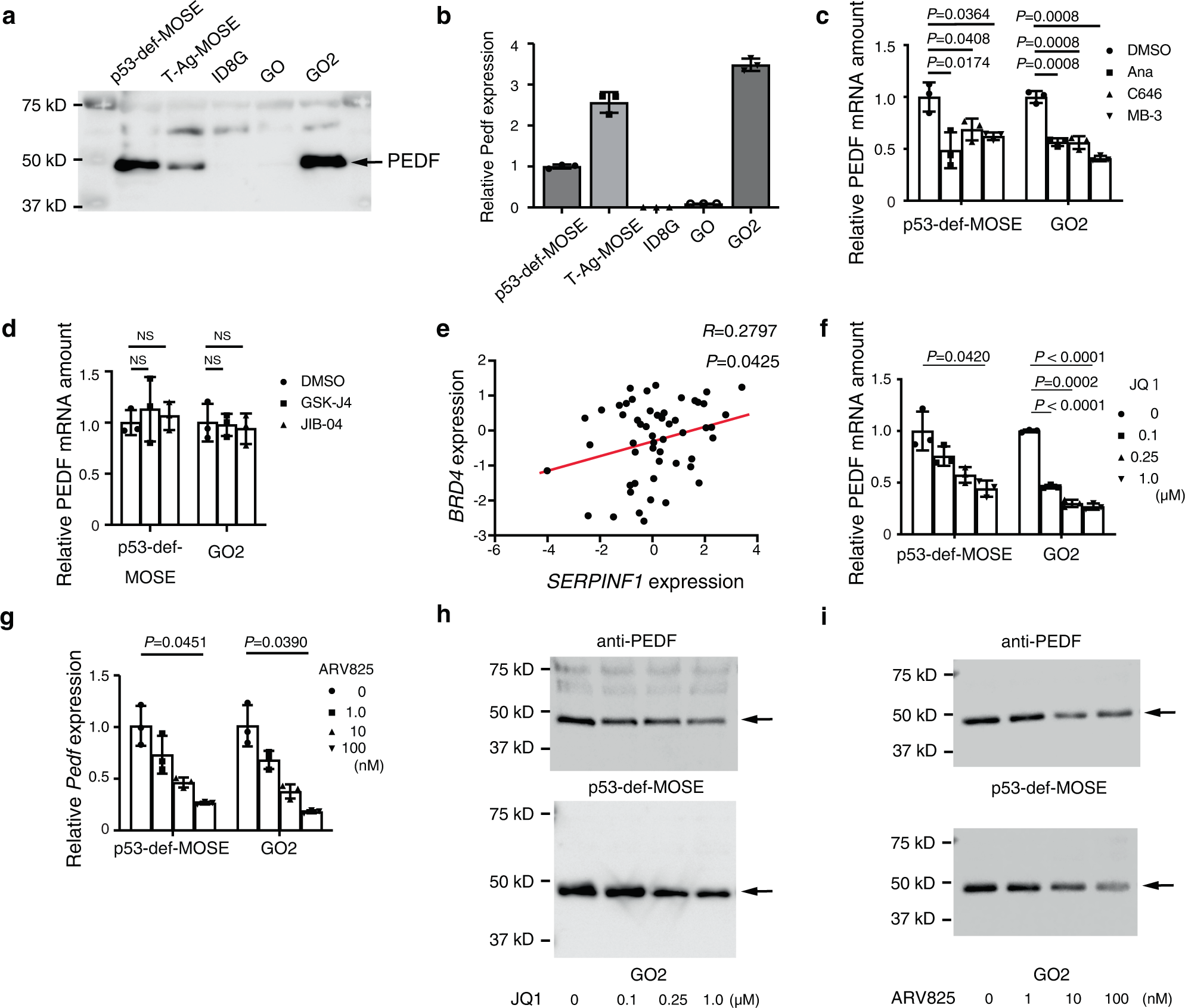
Fig. 7: HAT inhibitors and BET inhibitors suppress PEDF expression in vitro.

a Immunoblot analysis of PEDF in culture supernatants of MOSEC, ID8G, GO, and GO2 cell lines. b RT-qPCR analysis of PEDF mRNA in cells as in a. c, d RT-qPCR analysis of PEDF mRNA in p53-def-MOSE and GO2 cells treated for 24 h with the HAT inhibitors anacardic acid (Ana, 10 µM), C646 (10 µM), or MB-3 (100 µM) (c) or with the histone demethylase inhibitors GSK-J4 (1.0 µM) or JIB-04 (250 nM) (d). Cells treated with DMSO were examined as a vehicle control. e Pearson’s correlation analysis for BRD4 and SERPINF1 expression in 53 specimens of high-grade serous OC obtained by laser capture and microdissection38. f, g RT-qPCR analysis of PEDF mRNA in p53-def-MOSE and GO2 cells treated for 24 h with the BET inhibitors JQ1 (f) or ARV-825 (g) at the indicated concentrations. h, i Immunoblot analysis of PEDF in culture supernatants of cells treated as in f and g. All quantitative data are means ± SD of three replicates for representative experiments out of a total of three performed. Data for c, d were analyzed by unpaired t test with Welch’s correction. Data for f, g were analyzed by Welch’s ANOVA followed by Dunnett’s post hoc test.