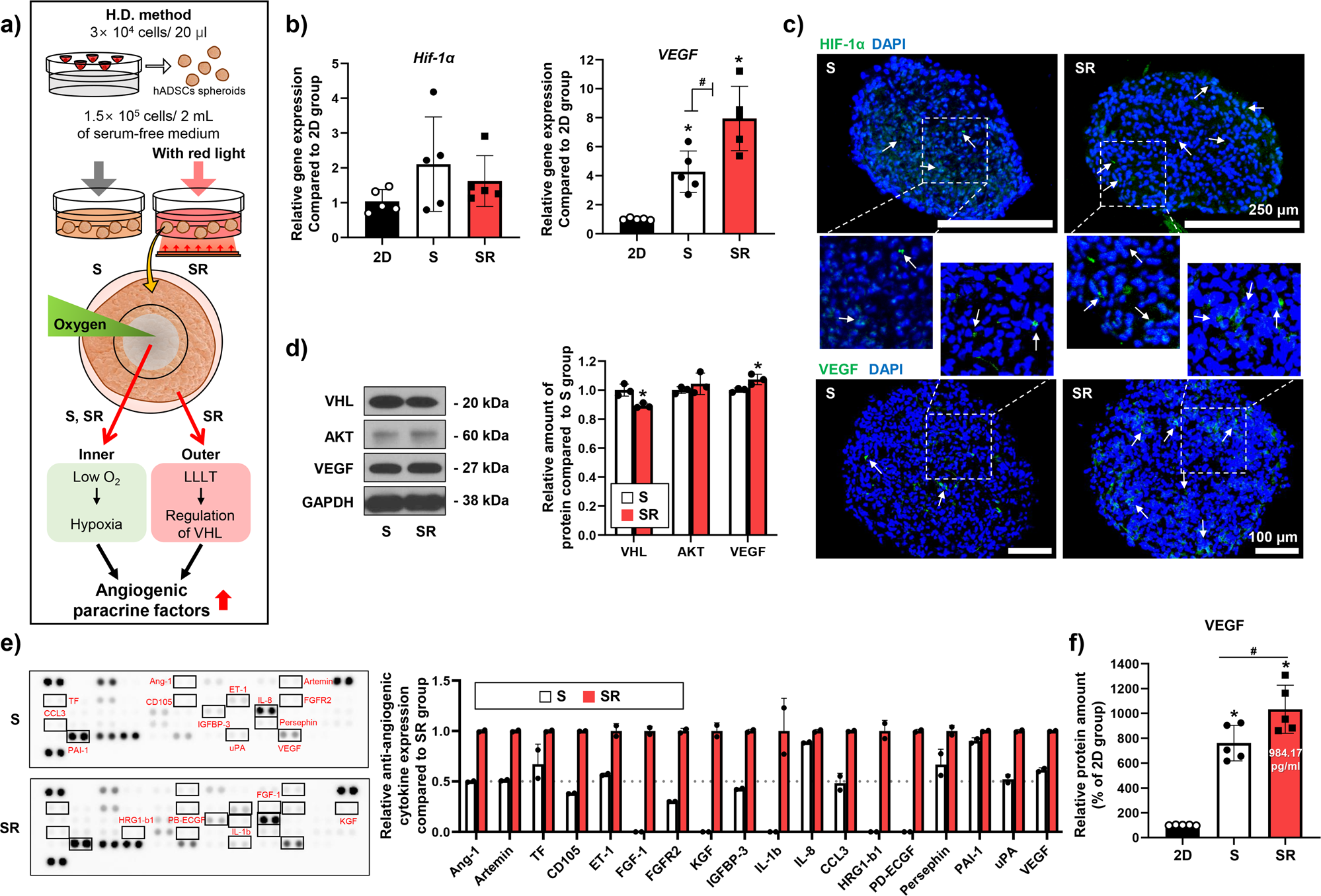
Fig. 2: Secretion of angiogenic paracrine factors of spheroid hADSCs cells following red light stimulation.

a Schematic depicting the three-dimensional culture of hADSCs and red light irradiation. b Relative expression of HIF-1α and VEGF in hADSC spheroids treated with red light (n = 5, *p < 0.05 vs. 2D group, #p < 0.05 vs. each group). c Representative images of HIF-1α and VEGF staining in the hADSC spheroids (green, HIF-1α or VEGF; blue, nuclei). HIF-1α (scale bar, 250 um) and VEGF (scale bar, 100 um) are indicated with white arrows. d Western blot analyses of key pro-angiogenesis paracrine molecules in hADSC spheroids treated with red light. Quantification of the relative protein level (n = 3, *p < 0.05 vs. S group). e Expression of angiogenesis-related proteins in CM, analyzed using human angiogenesis array. f Concentration of VEGF in the CM derived from 2D culture, S, or SR, as evaluated using enzyme-linked immunosorbent assay (ELISA; n = 5, *p < 0.05 vs. 2D group, #p < 0.05 vs. each group). Data are presented as mean ± S.D.