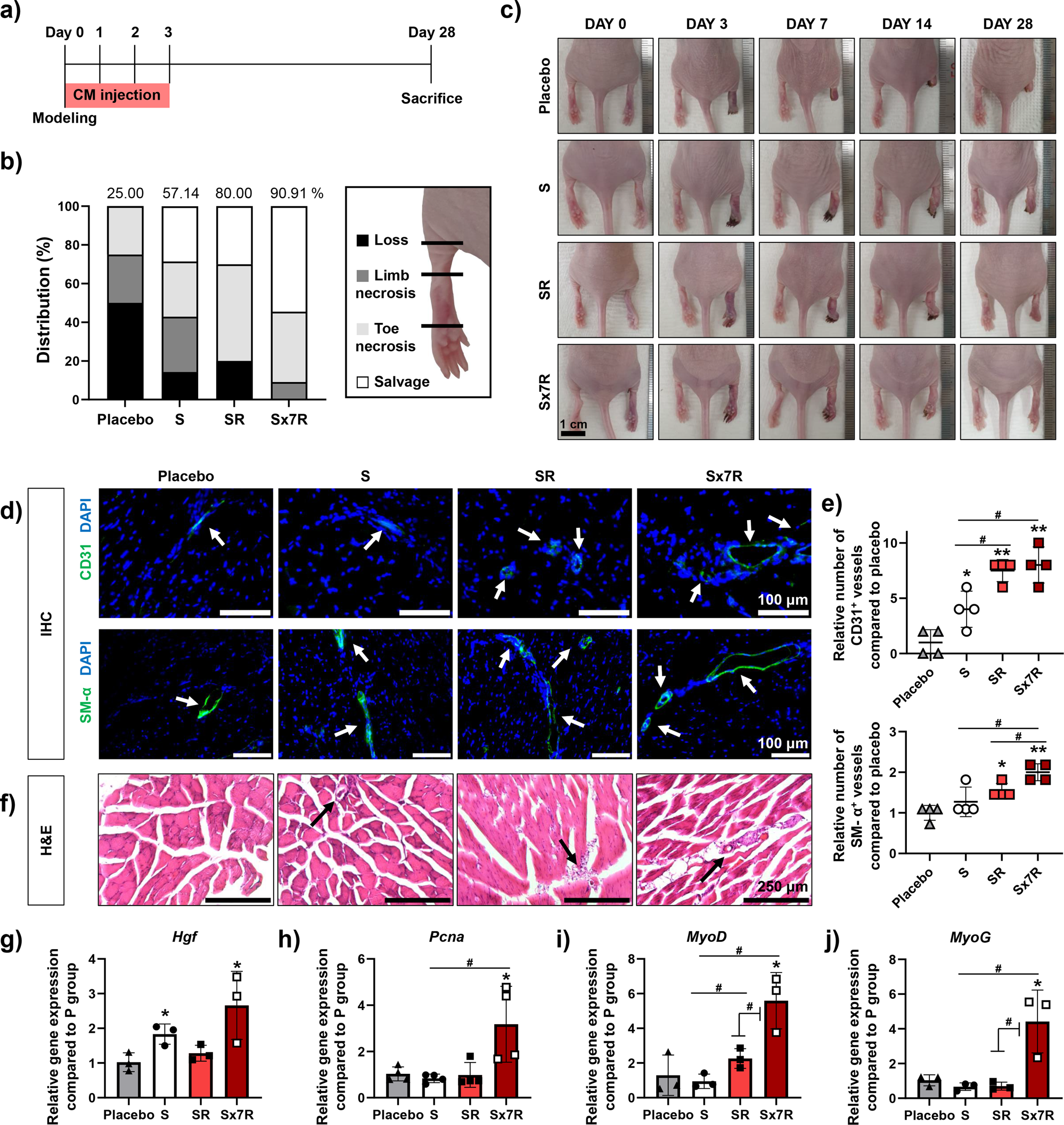
Fig. 6: Treatment of hindlimb ischemic disease using conditioned medium (CM) collected from Sx7R.

a Schedule of in vivo experiment. b Physiological status of hindlimb ischemia 28 days after the various treatments. c Representative photographs of limbs in each group at 0, 3, 7, 14, and 28 days after various treatments. d IHC images of CD31 or SM-α-actin expression (green fluorescence) and DAPI (blue) staining in the hindlimb regions on day 28 (Scale bar = 100 μm: white arrows indicate vessels). e Relative number of CD31+ and SM-α+ vessels in the hindlimb regions on day 28 (n = 4, *p < 0.05 vs. Placebo group, **p < 0.001 vs. Placebo group, #p < 0.05 vs. each group). f Representative images of H&E staining in the hindlimb regions on day 28 (Scale bar = 250 μm: black arrows indicate blood vessels). Relative expression of g Hgh, h Pcna, i MyoD, and j MyoG in the hindlimb regions on day 28 (n = 3, *p < 0.05 vs. Placebo group, #p < 0.05 vs. each group). Data are presented as mean ± S.D.