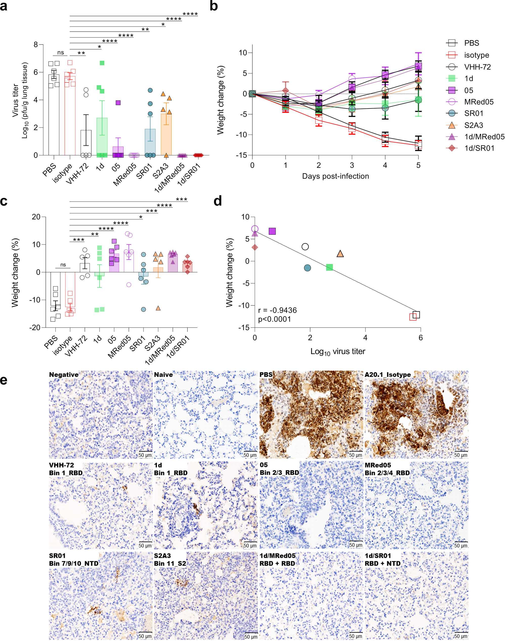
Fig. 6: VHH-Fcs showed strong protective efficacy in hamsters challenged with SARS-CoV-2.

a Lung viral load in VHH-Fc-treated (VHH-72 benchmark, 1d, 05, MRed05, SR01, S2A3, 1d/MRed05, 1d/SR01) and control groups treated with PBS or isotype A20.1 VHH-Fc at 5 dpi. pfu, plaque-forming unit. b Percent body weight change for antibody-treated and control groups. c Percent body weight change at 5 dpi. Error bars indicate standard error of mean (SEM) of five (VHH-72, S2A3) or six (PBS, isotype, 1d, 05, MRed05, SR01, 1d/MRed05, 1d/SR01) biological replicates (animals). In a and c, treatment effects, assessed by one-way ANOVA with Dunnett’s multiple comparison post hoc test, were significant (*p < 0.05, **p < 0.01, ***p < 0.001 or ****p < 0.0001). Dunnett’s test was performed by comparing treatment groups against the isotype control. ns, not significant. d Correlation curve of body weight change vs viral titer at 5 dpi. A strong negative correlation (r = −0.9436, p < 0.0001) between body weight change and lung viral titer was observed. The exact p-values and the source data used to generate Fig. 6a–d are included in Supplementary Data 1. e Immunohistochemical demonstration of SARS-CoV-2 nucleocapsid (N) protein in the lungs of VHH-Fc-treated animals. Untreated (PBS) and A20.1 isotype-treated animals showed strong viral N protein immunoreactivity which was mainly found in large multifocal patches of consolidated areas. Black arrow indicates the presence of viral N protein in bronchiolar epithelial cells. Omission of anti-nucleocapsid antibody eliminated the staining (Negative). Shown also is the absence of staining in healthy animals (Naïve). A marked reduction in viral N protein staining was seen in all lung tissues examined from VHH-Fc-treated animals (middle and bottom panels). While no staining was observed in 05, MRed05, 1d/SR01 and 1d/MRed05, small foci of viral N protein was detected in VHH-72, 1d, SR01 and S2A3. Representative images are shown from a single experiment.