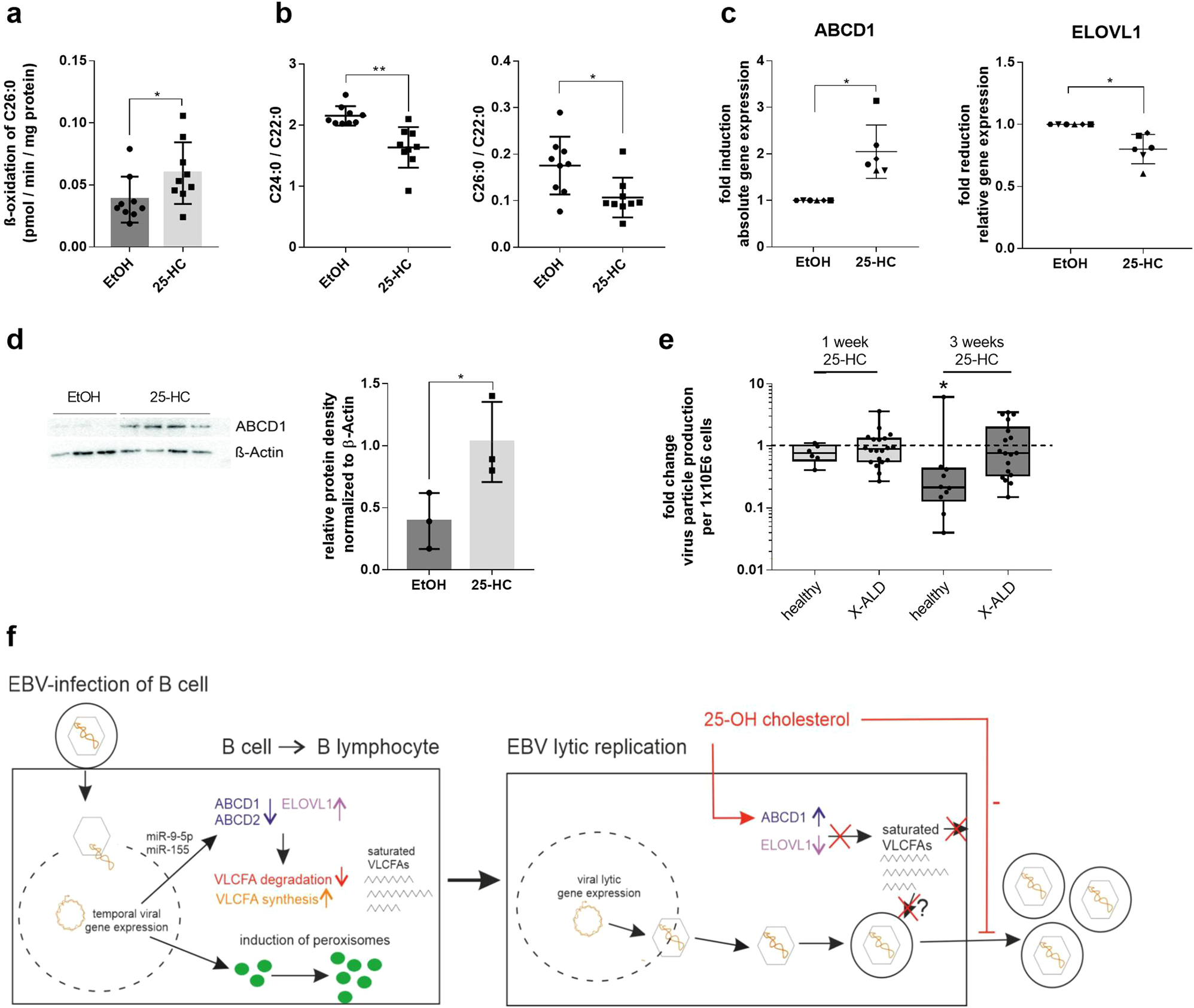
Fig. 5: The antiviral mediator 25-hydroxycholesterol lowers cellular VLCFA levels and interferes with EBV reproduction.

In vitro EBV-infected and immortalized B lymphocytes from healthy controls were supplemented with either 25-HC (2 µM) or vehicle (ethanol, EtOH). a After 48 h, the degradation of C26:0 was determined and displayed as the C26:0 β-oxidation rate normalized to protein content (n = 9). The bar graphs show mean ± S.D. of the indicated values. b The cellular amounts of C22:0, C24:0 and C26:0 were determined by GC-MS after 3 weeks of treatment. The levels of C24:0 and C26:0 are displayed as ratio to C22:0 (n = 9). The mean is indicated by a horizontal line ± S.D. c RNA was isolated after 24 h and RT-qPCR was carried out for ABCD1 and ELOVL1 (n = 6). The mean is indicated by a horizontal line ± S.D. Data were normalized to HPRT mRNA levels and displayed as fold change compared to vehicle-treated cells. d Protein extracts for Western blot analysis were prepared after 48 h of supplementation with 25-HC or EtOH. The relative amount of ABCD1 protein was normalized to the β-actin level. One representative immunoblot from one B lymphocyte line with 3 (untreated) and 4 (25-HC treated) technical replicates is shown; quantification was conducted using three different B lymphocyte lines. The bar graphs show mean ± S.D. of the indicated values. Uncropped western blot images are shown in Supplementary Fig. 8. e EBV-immortalized B lymphocytes derived from X-ALD patients (n = 18–20) or healthy controls (n = 6–10) were treated with either 25-HC (2 µM) or EtOH for either 1 or 3 weeks before lytic virus replication was induced by PMA/sodium butyrate. EBV particle number was determined in the cell free supernatant by qPCR for BALF5 in the EBV genome. The data are depicted as boxplots (median ± interquartile range). For statistical analysis, two-tailed paired Student’s t-test was used (*P ≤ 0.05, **P ≤ 0.01). In (c) and (e), the raw values used to generate the fold-change display were used for statistical analysis. f Model of EBV targeting VLCFA metabolism and peroxisomes (left panel) and how 25-HC impedes viral reproduction (right panel). EBV infection of B cells results in rapid miRNA-mediated downregulation of the peroxisomal VLCFA importers ABCD1 and ABCD2. This occurs despite a general induction of peroxisome-related genes such as those encoding proteins involved in peroxisome proliferation and biogenesis (c.f. Fig. 2e), possibly indicating increased peroxisome numbers. The impaired peroxisomal degradation of VLCFAs but concurrent upregulation of VLCFA synthesis via the fatty acid elongase ELOVL1 leads to increased cellular VLCFA levels, possibly necessary to establish latency. Upon stimulation of EBV lytic replication, the antiviral metabolite 25-hydroxycholesterol interferes with EBV reproduction, among other, by opposite regulation of ABCD1 (up) and ELOVL1 (down), thus resulting in net VLCFA catabolism and preventing cellular accumulation of VLCFAs.