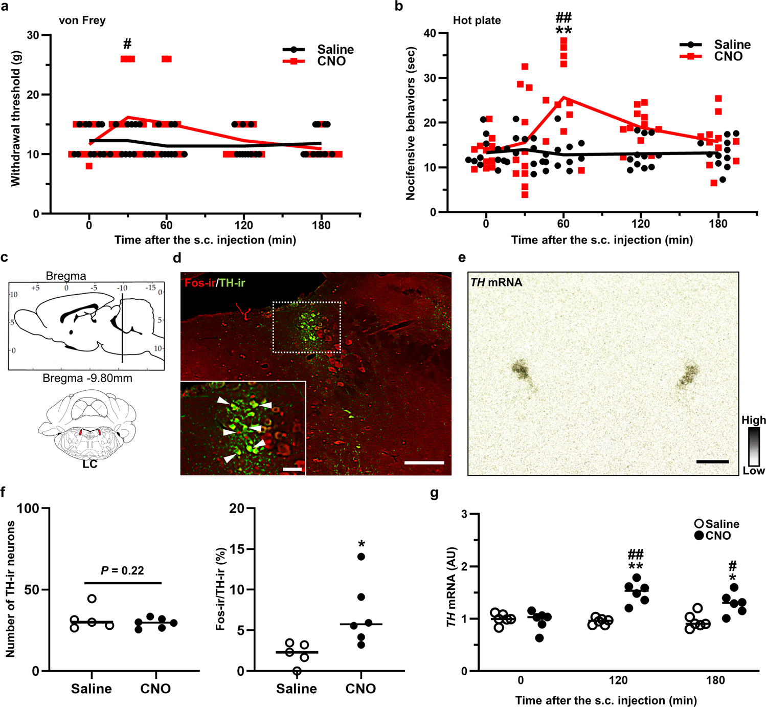
Fig. 3: OT altered nociceptive behavior and activated noradrenergic neurons in the LC.
From: Endogenous oxytocin exerts anti-nociceptive and anti-inflammatory effects in rats

Results of manual von Frey (a) and hot plate tests (b). c Schematic illustration of the locus coeruleus (LC). d FIHC images of tyrosine hydroxylase (TH)-ir and Fos-ir in the LC at 120 min after the s.c. injection of CNO. e ISH image of TH in the LC. f Number of TH-ir neurons and percentage of Fos-ir neurons in TH-ir neurons in the LC (n = 10–12 slices from 5 to 6 rats, each). g Gene expression of TH in the LC after the s.c. injection of Saline or CNO (1 mg kg−1) (n = 12 slices from 6 rats, each). Scale bars, 200 μm. Data are represented as mean ± SEM. *P < 0.05; **P < 0.01 vs. Saline. #P < 0.01; ##P < 0.01 vs. CNO at 0 min. See also Supplementary Figs. 3, 4.