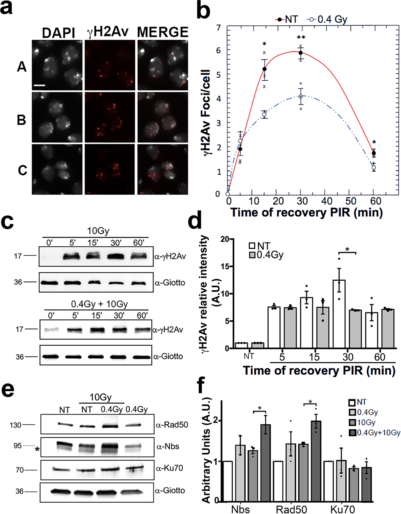
Fig. 3: DNA damage accumulation in 0.4 Gy LDR -treated and non-treated larval brains.

a Anti -γH2Av immunofluorescence on 10 Gy irradiated cells showing (A) low damage (0–3 γH2Av spots per cell); (B) medium damage (4–7 γH2Av spots per cell); (C) high damage (>7 γH2Av spots per cell b Quantification of γH2Av foci/cell at different PIR time points; non-pretreated (close circles) and 0.4 Gy LDR -pretreated (open circles). Error bars represent the standard errors of the mean; lines only represent guide for the eye. Values of p < 0.01 (**) and p < 0.05 (*) were considered as statistically significant (Student t-test). c Western Blot analysis of γH2Av levels in treated and NT brains at 5 min, 15 min, 30 min, and 60 min PIR after acute IR exposure of 10 Gy. Giotto (VIB) was used as a loading control. d Quantification of γH2Av signals from the WB analysis. WBs from three independent experiments were used for the quantification. (*p < 0.05; Student t-test); PIR post-irradiation times. e Western Blot analysis of Nbs, Rad50, and Ku70 levels in treated and non-treated brains after 4 h from acute IR exposure of 10 Gy. Giotto (VIB) was used as a loading control. f Quantification of Nbs, Rad50, and Ku70 signals from the WB analysis. NT non-treated. Bar = 10 μm.