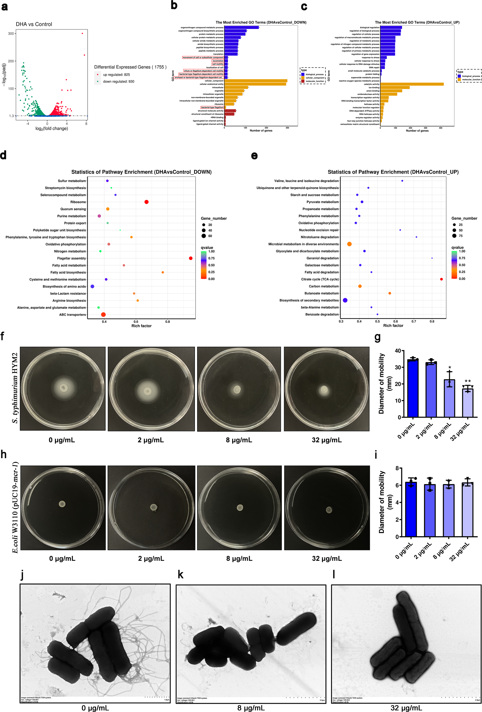
Fig. 7: DHA reduces the virulence of bacteria by hindering the flagellar assembly and energy metabolism.

a The differentially expressed genes of E. coli W3110 (pUC19-mcr-1) treated with DHA or control. b, c The most enriched GO terms associated with biological process, cellular component and molecular function, and the downregulated genes were mainly focused on the motility of bacteria (outlined in red). d–i The downregulated genes (d) and up-regulated genes (e) with DHA treatment compared with the control are shown. The motility of S. typhimurium HYM2 (f, g) and E. coli W3110 (pUC19-mcr-1) (h, i) on agar plates was photographed and the mobility diameter was measured (n = 3). j–l The flagellar morphology of S. typhimurium HYM2 treated with DHA at concentrations of 0 µg/mL (j), 8 µg/mL (k) and 32 µg/mL (l) was observed by TEM (Hitachi TEM system, Acc.voltage = 120.0 kV, bar = 1 μm (j), 2 μm (k, l)) (n = 3). *P < 0.05. **P < 0.01.