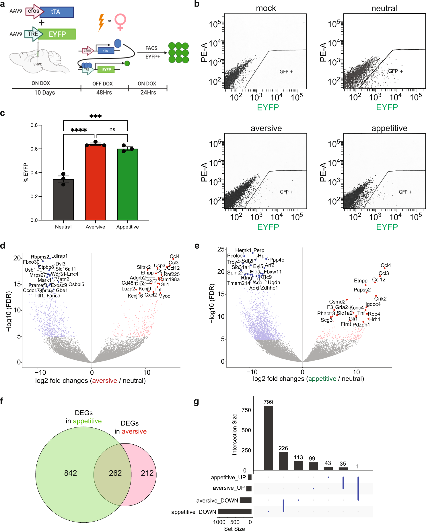
Fig. 3: Distinct molecular landscapes of appetitive and aversive hippocampus engram cells.
From: Hippocampal cells segregate positive and negative engrams

a Experimental scheme to label, isolate, and analyze the two groups of vCA1 cells labeled by EYFP upon aversive stimulation (electrical shock) or appetitive stimulation (male mice engaged in social interaction with female mice) or neutral conditioning in the same cage without aversive or appetitive stimulation. b FACS isolation of EYFP-appetitive nuclei from the hippocampi of mice labeled by AAV9-cFos-tTA + AAV9-TRE-ChR2-EYFP virus from their respective groups c, Percentage of EYFP-appetitive nuclei from each group (N = 3 per group/timepoint, Ordinary one-way ANOVA, Multiple Comparisons ***P = 0.001, ****P < 0.0001, ns = Not Significant, p > 0.05). d A Volcano plot with the relative fold change of gene expression in log 2 ratio and the FDR-adjusted p-value in log 2 ratio as X and Y axis showing the up and downregulated genes in aversive vCA1 cells compared to neutral group. Up or downregulated genes with FDR adjusted p-value less than 1e-5 plus at least four-fold differences were highlighted in either red or blue respectively. The gene names were displayed for the top 20 most significant genes as sorted by Wald statistics. e A Volcano plot showing the up and downregulated genes in appetitive vCA1 cells compared to neutral group. f A Venn diagram showing the 1104 differentially expressed genes (DEGs) in appetitive and 474 DEGs in aversive vCA1 cells. 262 DEGs were identified in both groups. g An UpSet plot showing 226 downregulated genes in both aversive and appetitive vCA1 cells, and 35 upregulated genes in both aversive and appetitive vCA1 cells. Only one gene (Nufip1) was upregulated in the appetitive engram but downregulated in the aversive engram. Error bars represent mean ± SEM.