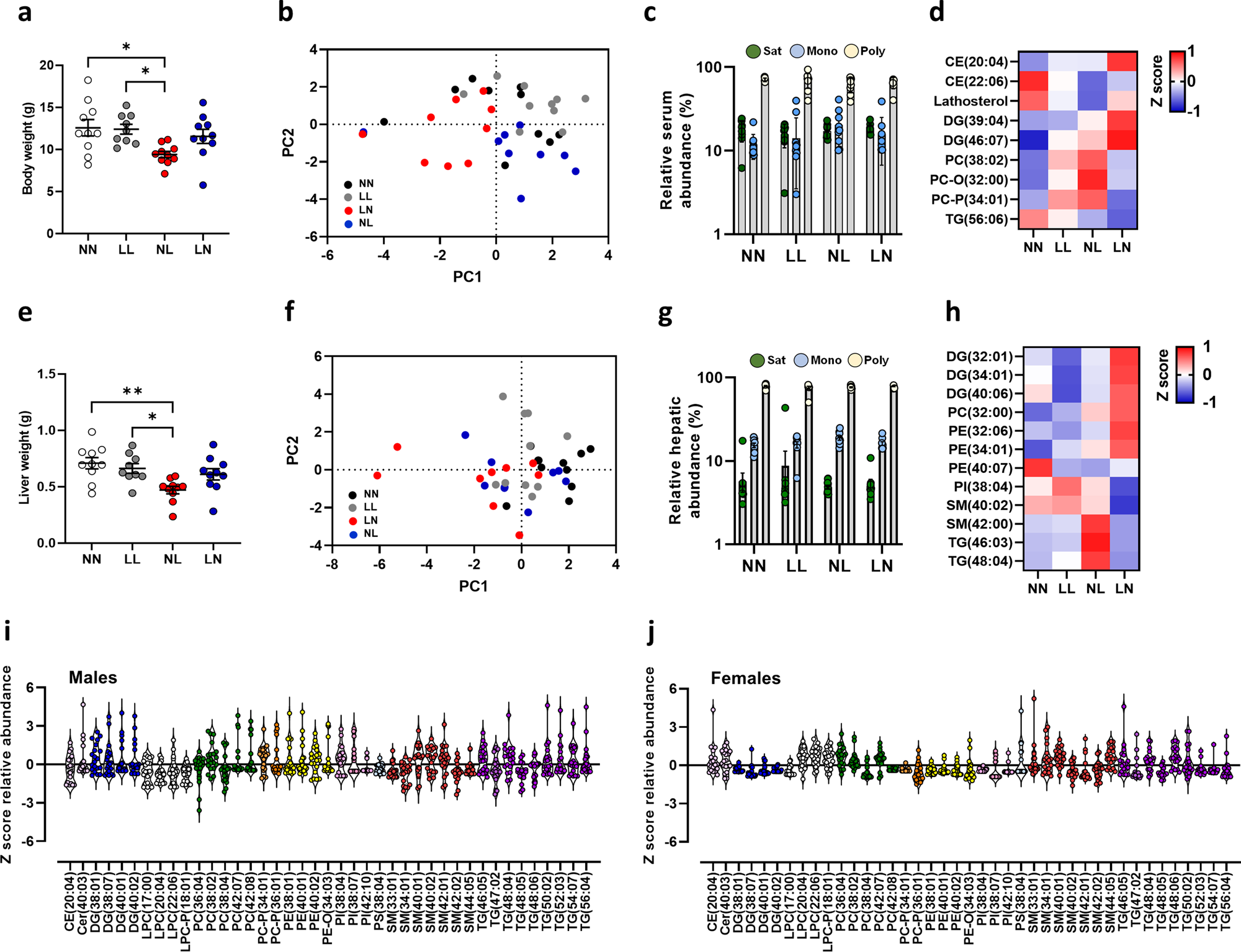
Fig. 1: Impact of paternal diet on F1 neonatal offspring weights and tissue lipid profiles.

a Body weight of NN (NPD sperm and NPD seminal plasma), LL (LPD sperm and LPD seminal plasma), NL (NPD sperm and LPD seminal plasma) and LN (LPD sperm and NPD seminal plasma) offspring at 3 weeks of age. b Principal component analysis (PCA) of differential lipids in NN, LL, NL and LN offspring in serum. c serum abundance of saturated (Sat) mono-unsaturated (Mono) and poly-unsaturated (Poly) lipids. d Z scores of differential lipids between NN, LL, NL and LN offspring in serum. e liver weight of NN, LL, NL and LN offspring. f Principal component analysis (PCA) of differential lipids in NN, LL, NL and LN offspring liver tissue. g hepatic abundance of saturated (Sat) mono-unsaturated (Mono) and poly-unsaturated (Poly) lipids. h Z scores of differential lipids between NN, LL, NL and LN offspring in liver tissue. Cer ceramide, DG diglyceride (water-loss product from fragmentation in source), PC phosphatidylcholine, PC-P phosphatidylcholine plasminogen, PC-O phosphatidylcholine plasmalogen, PE phosphatidylethanolamine, PI phosphatidylinositol, SM sphingomyelin, TG triglyceride. Differential serum lipids in i male and j female offspring. N = 9–10 offspring (4–5 males and 5 females) per treatment group, sampled from all litters generated. Data are expressed as mean ± SEM (a, b). ∗p < 0.05, ∗∗p < 0.01. Statistical differences were determined using a random effects regression analysis (a, b) or one-way ANOVA with Bonferoni post hoc correction (e, f).