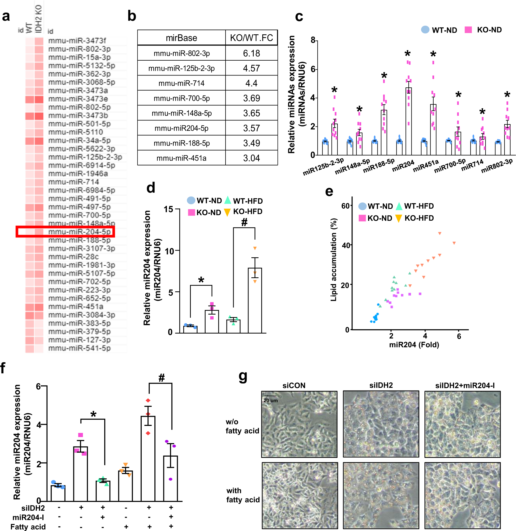
Fig. 3: Correlation of lipid accumulation and miR204 expression in IDH2-deficient hepatocyte.

a In total, 38 of 3163 miRNAs showed significant (at least threefold) up or downregulation. b Arrangement of fold values of eight miRNA array results reportedly linked to metabolic and cardiovascular diseases in IDH2 KO mice and WT mice liver. c Repeated by qPCR in the livers of WT and IDH2 KO mice from ten mice in each group d miR204 expression in mouse liver tissues revealed by qPCR. e Positive correlation of lipid accumulation and miR204 expression in liver. Pearson correlation coefficient (WT_ND: 0.51667, IDH2 KO_ND:0.28901096, WT_HFD:0.67427449, IDH2 KO_HFD:0.73240585). These cells were first transfected siCON, siIDH2 and miR204-I after 24 h, and then treated fatty acid 24 h. f miR204 expression in hepatocytes; RNU6 was used as the internal control. g Oil Red O staining of hepatocytes. Scale bars, 20 μm. Data are means ± SEM of ten independent experiments (n = 10). *p < 0.05 vs. WT-ND mice or control hepatocyte. #p < 0.05 vs. WT-HFD mice or siIDH2-transfected hepatocyte.