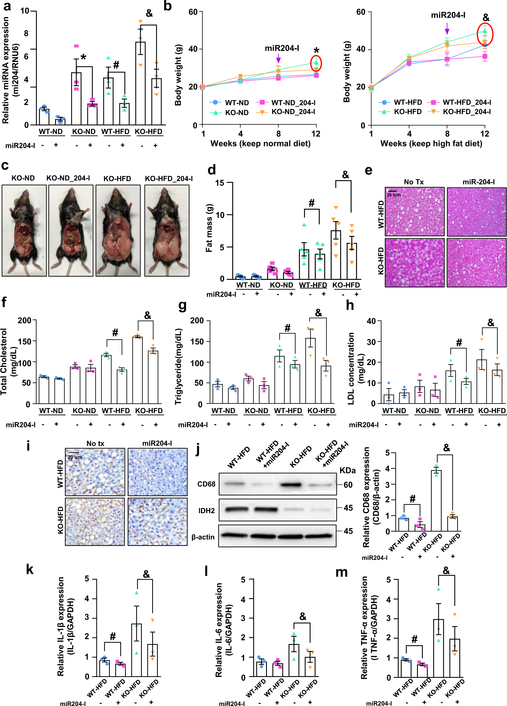
Fig. 6: miR204 inhibition attenuates IDH2 deletion-induced NAFLD.

a miR204 expression in liver tissues; RNU6 was used as the internal control. b Body weight of male mice injected with miR204-I and fed the ND (black-WT, blue-WT + 204-I, green-KO, red-KO + 204-I) or HFD (black-WT, blue-WT + 204-I, green-KO, red-KO + 204-I) at 1–12 weeks. c Photographs of KO mice treated or not with an miR204-I and fed an ND or HFD. d Epididymal fat mass. e Representative H&E-stained high-magnification images of mouse livers; scale bars, 50 μm. f–h Blood parameters. i Representative immunohistochemical images of CD68 in liver tissues of WT and KO-HFD-fed mice treated or not with miR204-I. Scale bars, 50 μm. j Western blot analysis of CD68 in liver tissues of two mice per group. k–m Expression of IL-1β (k), IL-6 (l), and TNF-α (m) by quantitative real-time PCR, normalized to GAPDH. Data are means ± SEM of three independent experiments (n = 3). *p < 0.05 vs. KO-ND mice. #p < 0.05 vs. WT-HFD mice. &p < 0.05 vs. KO-HFD mice.