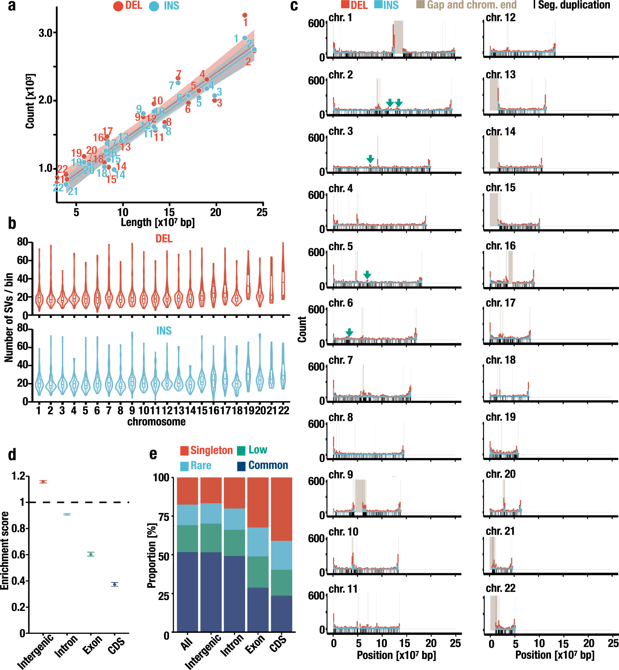
Fig. 5: Distribution of SVs at the chromosome scale.

a Correlation between the chromosome length and the number of DELs (red) and INSs (blue). The lengths of the N-gaps are excluded from the chromosome length. Regression lines, 95% confidence intervals, and chromosome names are also shown. b Number of SVs per 2-Mb bin per chromosome. Each boxplot has a box that represents the interquartile range (IQR) and whiskers that extend 1.5 × IQR from the box edges. The median is shown in a horizontal line in the box. c Distribution of SVs at the chromosome scale. The numbers of DELs and INSs per 2-Mb bin are shown in red and blue, respectively. Positions of gaps and chromosome ends in GRCh38 are highlighted in brown. Green arrows indicate SV peaks that are more than 5 Mb away from the gaps. The positions of segmental duplications are shown in black rugs under the histogram. d Overlap between SV positions and genomic features. Expected frequencies of SVs that overlapped with each genomic feature (intergenic, intron, exon, and coding sequence [CDS]) were set to 1, and the observed frequencies are shown. The error bars represent the minimum and maximum values of the enrichment score. n = 1000. e Enrichment of rare SVs in functional genomic features. The proportions of singleton, low, rare, and common SVs that overlapped with genomic features are shown in red, green, blue, and navy, respectively.