Fig. 1: Fatty acid (FA) synthesis in a reconstructed cell-free system.
From: Phospholipid synthesis inside phospholipid membrane vesicles

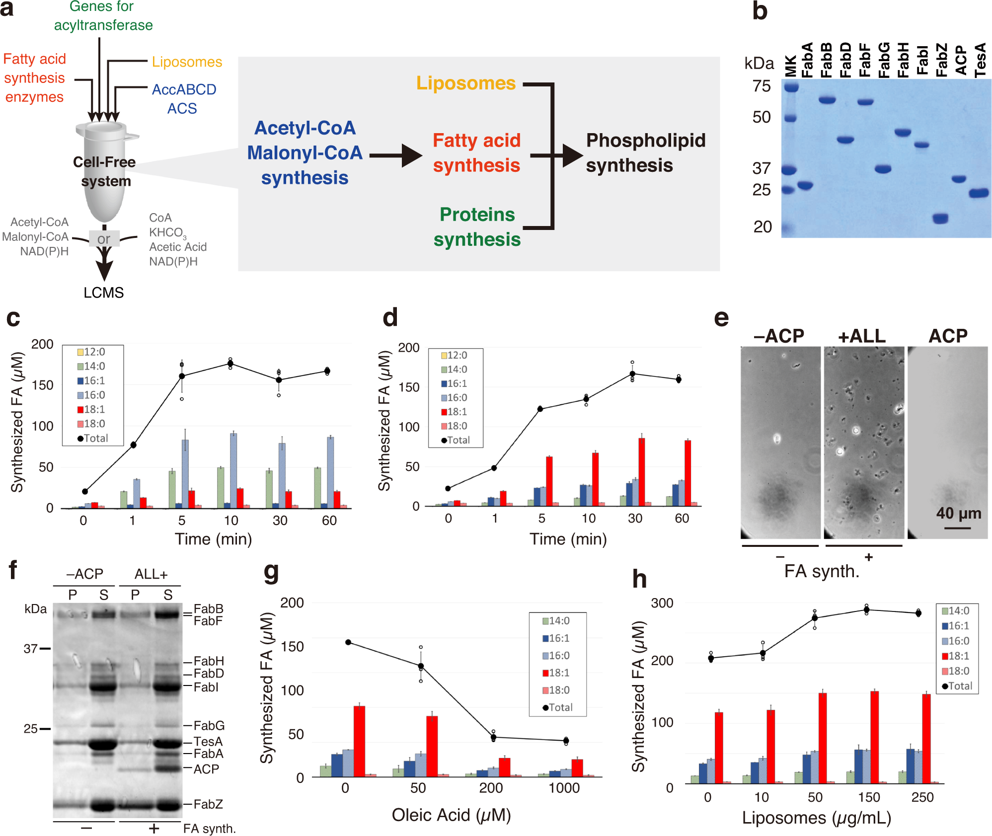
a Schematic overview of the cell-free lipid synthesis system. The system is composed of protein synthesis, acetyl-CoA and malonyl-CoA syntheses, FA synthesis, and phospholipid synthesis reactions. After the synthesis of acyltransferases on the liposome membranes, the FA synthesis is initiated by the addition of NAD(P)H and substrates, a mixture of acetyl-CoA and malonyl-CoA. When ACS and AccABCD are supplied, CoA, KHCO3, and acetic acid are used as substrates to synthesize acetyl-CoA and malonyl-CoA. The synthesized FAs are converted into phospholipids by the cell-free synthesized acyltransferases. b The purified Fab enzymes, ACP, and TesA. c FA synthesis in the reconstituted in vitro system containing 10 µM FabZ, 1 µM FabA, and 1 µM FabB or d 1 µM FabZ, 10 µM FabA and 10 µM FabB. The types of synthesized FAs and the total yield are shown in the inset. e Optical microscopy images of the reaction mixture after FA synthesis. +All and −ACP indicate the mixture containing all enzymes or missing ACP, respectively. f SDS-PAGE analysis of the reaction mixture in the presence or absence of ACP. P and S represent the precipitate and supernatant, respectively. g Inhibition of FA synthesis by oleic acid. h Enhanced FA synthesis by the addition of liposomes. Each dot on the graphs represents individual experimental data. Error bars indicate the standard deviation of triplicate measurements. AccABCD acetyl-CoA carboxylase ABCD, ACS acetyl-CoA synthetase, ACP acyl-carrier protein, MK molecular marker.