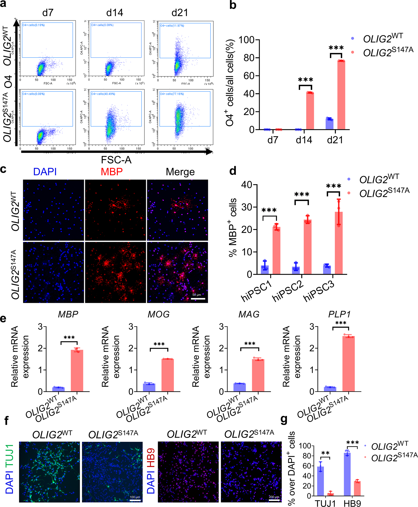
Fig. 3: Maturation of OLIG2 smRNA-treated OPCs into myelinating OLs.

a Representative flow cytometry analyses of the expression of O4 in the OLIG2WT and OLIG2S147A smRNA-transfected cells at 7, 14 and 21 days after transfection. b Quantification of O4+ cells among OLIG2WT and OLIG2S147A smRNA-transfected cells at 7, 14 and 21 days after transfection (n = 3, ***p < 0.001 using two-tailed Student’s t test). c Representative images of immunostaining for MBP in cultured cells of the three different hiPSC lines on day 21 after smRNA transfection (scale bar, 50 μm). d Quantification of the number of MBP-positive cells among cells of the hiPSC1 line on day 21 after smRNA transfection (n = 3; ***p < 0.001 using two-tailed Student’s t test). e mRNA expression levels on day 21 of the OL differentiation protocol (n = 3, ***p < 0.001 using two-tailed Student’s t test). f Representative images of immunostaining for TUJ1 and HB9 in hiPSC1-derived cells on day 21 after smRNA transfection (scale bar, 100 μm (left) and 200 μm (right)). g Quantification of TUJ1- and HB9-positive cells among hiPSC1-derived cells (n = 3, **p < 0.01, ***p < 0.001 using two-tailed Student’s t test).