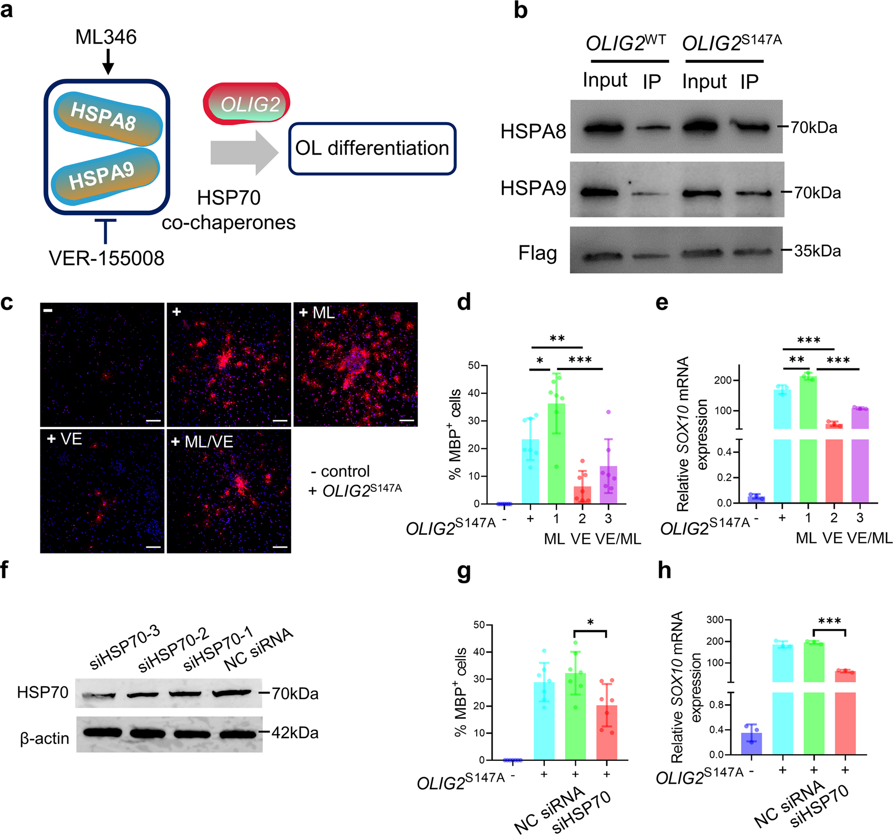
Fig. 6: The HSP70 complex binds to OLIG2 and promotes OLIG2-driven smRNA-induced OL differentiation.

a Diagram of the HSP70 complex and our working model. Two main nuclear components of HSP70 were identified in our study. The HSP70 agonist VE and antagonist ML were utilized to induce and inhibit HSP70, respectively. b hiPSC1-derived NPCs were transfected with OLIG2WT or OLIG2S147A smRNA for 24 h, and nuclear proteins were extracted for Flag IP. The IP samples were immunoblotted to assess the levels of components of the HSP70 complex. c VE and ML were administered along with OLIG2S147A smRNA during OL differentiation. MBP-positive OLs were detected on day 21 of differentiation; scale bar, 100 μm. d Quantification of the percentage of MBP-positive cells in the cultures (n = 7; *p < 0.05, **p < 0.01, and ***p < 0.001, using one-way ANOVA tests). e hiPSC1-derived NPCs underwent 6 daily transfections of OLIG2S147A mRNAs and treated with VE and ML. At 24 h after transfection, the mRNA expression of SOX10 was quantified by qPCR (n = 3; **p < 0.05, ***p < 0.001 using using one-way ANOVA test). f Knockdown of HSP70 in hiPSC1-derived NPCs. g Quantification of the percentage of MBP-positive cells in the cultures (n = 7; *p < 0.05 using one-way ANOVA test). hiPSC1-derived NPCs were transfected with siHSP70 along with OLIG2S147A smRNA, OL differentiation was induced, and MBP-positive OLs were detected on day 21 of differentiation. h qPCR analysis of SOX10 mRNA expression levels. hiPSC1-derived NPCs were transfected with siHSP70 along with OLIG2S147A smRNA, and OL differentiation was then induced. At 24 h after transfection, SOX10 mRNA expression was quantified by qPCR (n = 3; ***p < 0.001, using one-way ANOVA test).