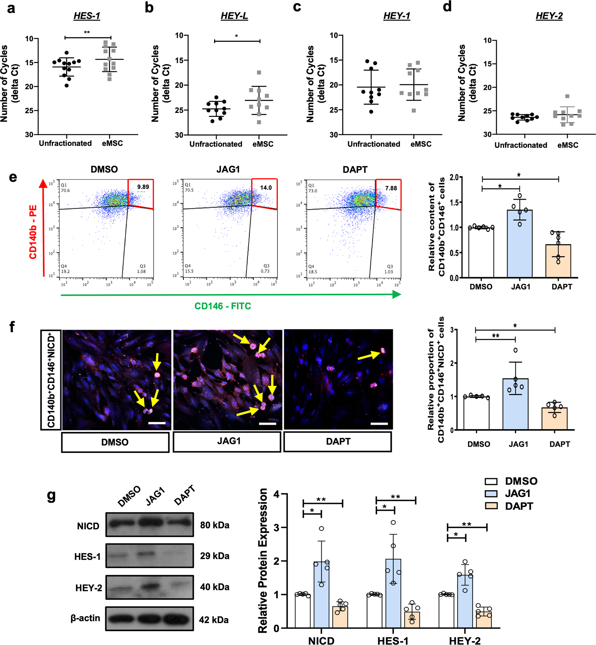
Fig. 1: Activation of Notch signaling maintains phenotypic expression of eMSC.
From: The role of Notch signaling in endometrial mesenchymal stromal/stem-like cells maintenance

a–d Number of amplification cycles (inverted Y-axis) for detection of Notch target gene in unfractionated stromal cells and eMSC (n = 10–12). e Representative dual parameters fluorescence dot plots and histograms showing relative content of CD140b+CD146+ cells after Notch signaling activation and inhibition in eMSC (n = 6). f Representative immunofluorescence images and quantitative analysis of CD146+CD140b+NICD+ (yellow arrows) cells after Notch signals activation and inhibition (n = 5). Scale bar: 50 µm. g Representative western blotting images and semi-quantitative analysis of Notch signals protein expression (n = 5). Results are presented as mean ± SD; *P < 0.05; **P < 0.01. Statistical analysis was performed using a two-tailed paired Student’s t test for two group comparison. One-way ANOVA followed by Tukey’s test for multiple group comparison. eMSC endometrial mesenchymal stem-like cells, NICD notch intracellular domain.