Fig. 7: The activity of Notch signaling in mouse uterus after DAPT treatment.
From: The role of Notch signaling in endometrial mesenchymal stromal/stem-like cells maintenance

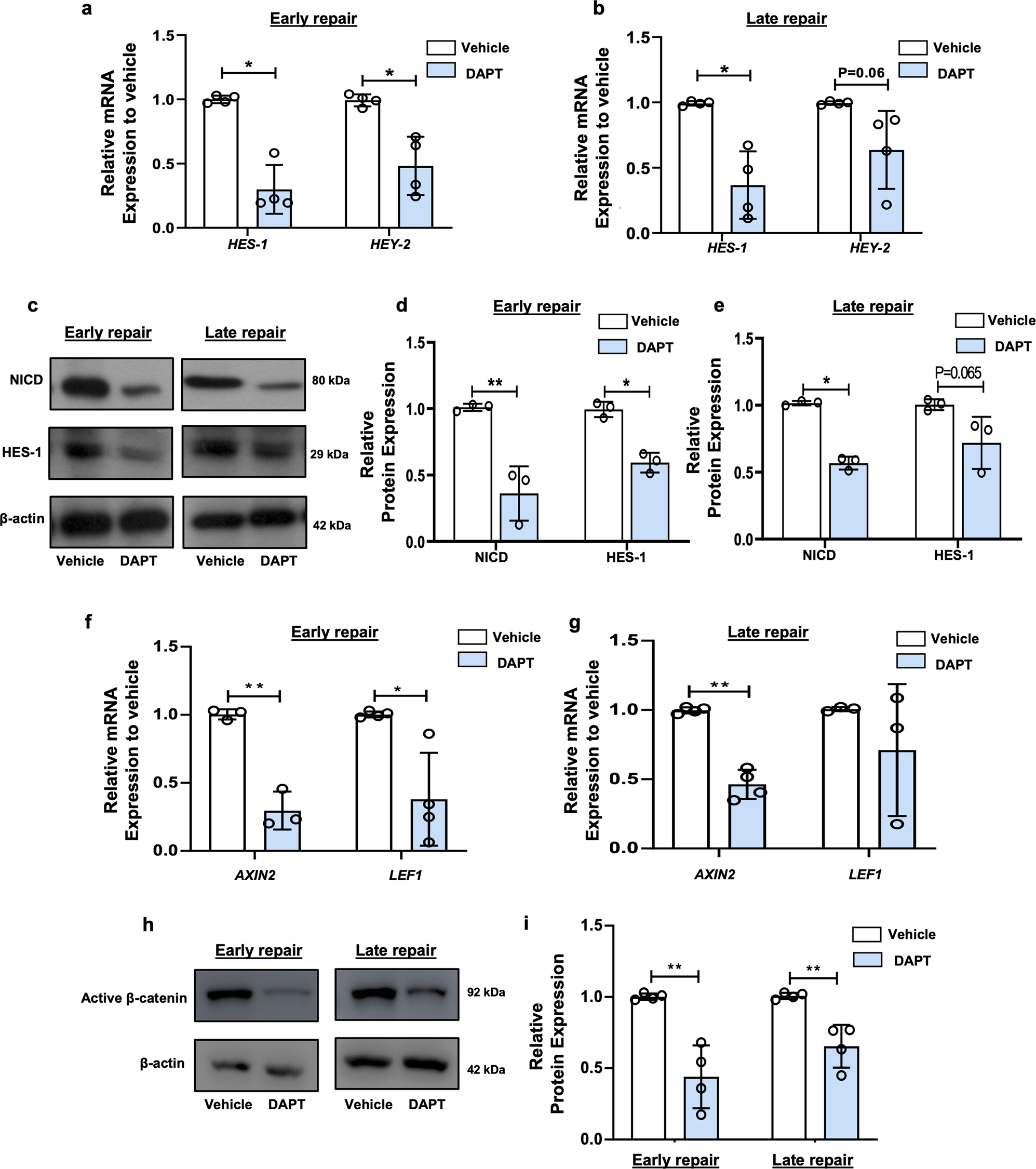
a Relative expression of Notch target genes in mouse uterine tissue after DAPT treatment at early repair (n = 4). b Relative expression of Notch target genes in mouse uterine tissue after DAPT treatment at late repair (n = 4). c Representative western blotting images of Notch signals protein expression on mouse uterine tissue after DAPT treatment at different time points. d Semi-quantitative analysis of expression of Notch signaling proteins in mouse uterine tissue after DAPT treatment at early repair (n = 3). e Semi-quantitative analysis of expression of Notch signaling proteins in mouse uterine tissue after DAPT treatment at late repair (n = 3). f Relative expression of Wnt target gene on mouse uterine tissue after DAPT treatment at early repair (n = 3–4). g Relative expression of Wnt target genes in mouse uterine tissue after DAPT treatment at late repair (n = 3–4). h Representative western blotting images of active β-catenin expression in mouse uterine tissue after DAPT treatment at different time points. i Semi-quantitative analysis of active β-catenin expression in mouse uterine tissue after DAPT treatment at different time points (n = 4). Results are presented as mean ± SD; *P < 0.05; **P < 0.01. Statistical analysis was performed using a two-tailed unpaired Student’s t test.