Fig. 8: Proliferation of LRSC after DAPT treatment.
From: The role of Notch signaling in endometrial mesenchymal stromal/stem-like cells maintenance

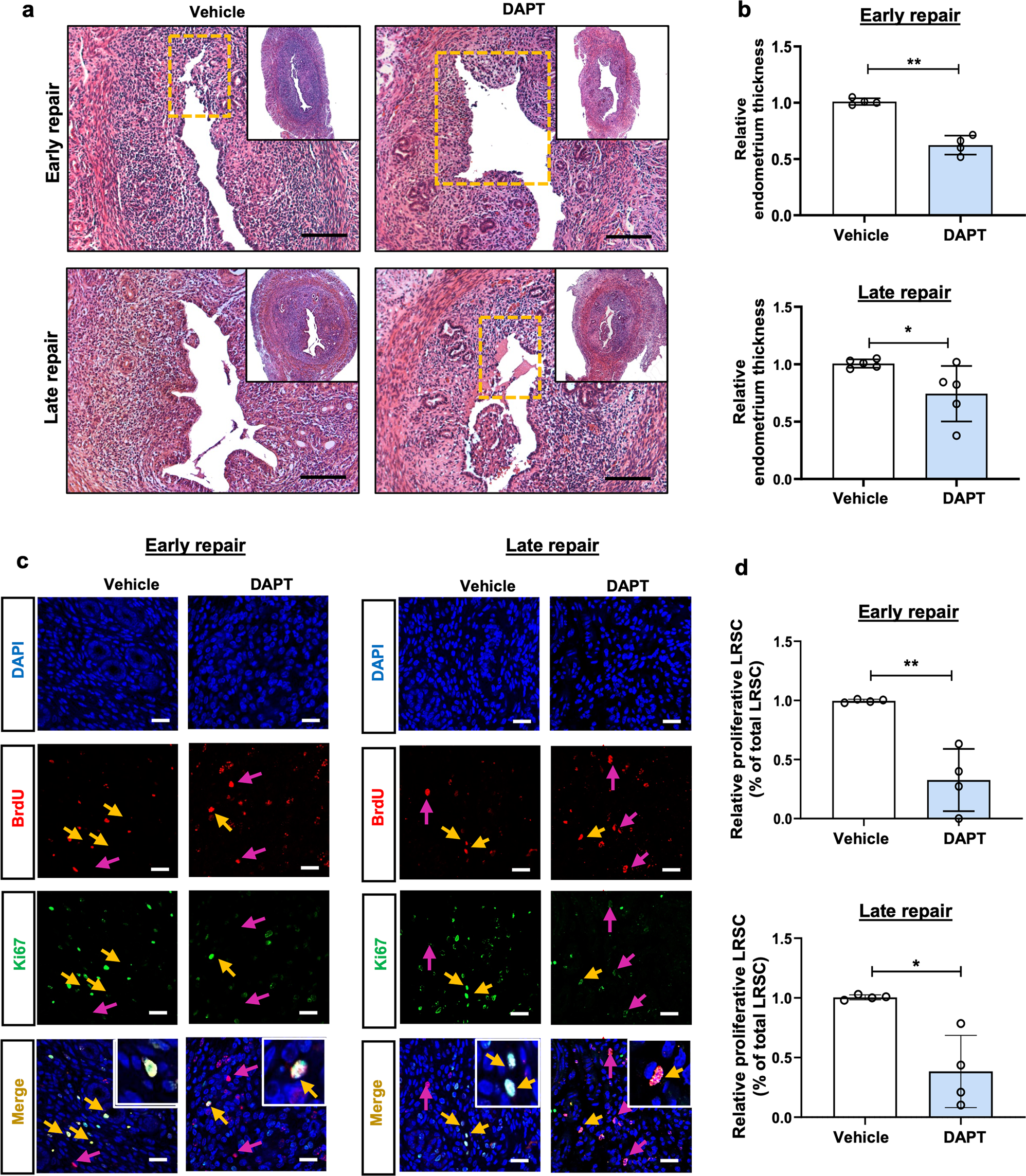
a Histological analysis of hematoxylin and eosin-stained uteri after DAPT treatment at early and late repair. Inserts show the whole transverse section of the uterine tissue. Dashed boxes indicate unrepair sites. Scale bar: 50 µm. b Relative endometrium thickness after DAPT treatment at early and late repair. c Representative immunofluorescence images of proliferating LRSC after DAPT treatment at different time points. Yellow arrows show LRSC expressing the proliferating marker Ki67. Red arrows indicate absence of Ki67 on LRSC. Inserts are enlarged figures of LRSC expressing Ki67. Scale bar: 20 µm. d Relative percentage of proliferating LRSC after DAPT treatment at different time points. Results are presented as mean ± SD; *P < 0.05; **P < 0.01. n = 3–5 per group. Statistical analysis was performed using a two-tailed unpaired Student’s t test. BrdU, bromodeoxyuridine.