Fig. 9: DAPT treatment increases the proportion of LRSC at early and late repair.
From: The role of Notch signaling in endometrial mesenchymal stromal/stem-like cells maintenance

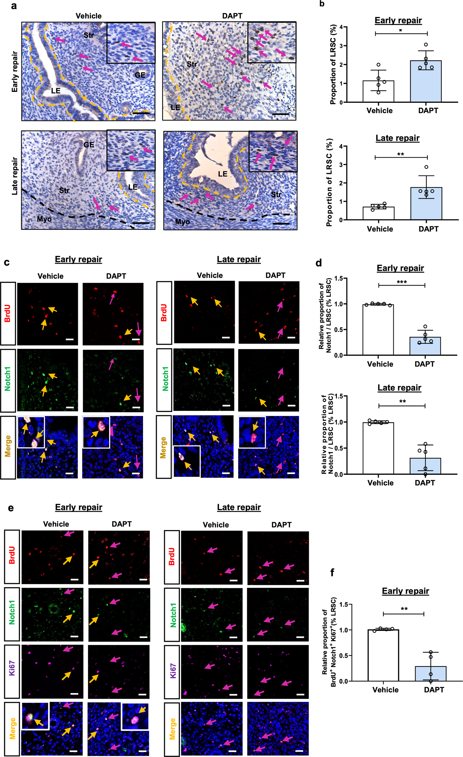
a Localization of LRSC in uterine tissues after DAPT treatment at different time points. Inserts are enlarged images of BrdU-labeled cells. Red arrows show the distribution of LRSC in the tissues. b Proportion of LRSC after DAPT treatment at different time points. c Representative immunofluorescence images showing LRSC expressing Notch1 (yellow arrow) after DAPT treatment at early and late repair. Red arrows indicate absence of Notch1 on LRSC. Inserts are enlarged images of LRSC expressing Notch1. d Relative percentage of Notch1+ LRSC after DAPT treatment at different time points. e Representative immunofluorescence images showing proliferating LRSC expressing Notch1 (yellow arrow) after DAPT treatment at early repair and late repair. Red arrows indicate the absence of Notch1 in proliferating LRSC. Inserts are enlarged images of LRSC co-expressing Notch1 and Ki67. f Relative percentage of BrdU+Notch1+Ki67+ cells after DAPT treatment at early repair. Results are presented as mean ± SD; *P < 0.05; **P < 0.01; ***P < 0.001. n = 3–5 per group. Scale bar: 20 µm. Statistical analysis was performed using a two-tailed unpaired Student’s t test. BrdU bromodeoxyuridine, GE glandular epithelium, LE luminal epithelium, Myo myometrium, Str stroma.