Fig. 1: Emergence of SARS-CoV-2 DI particles upon serial passaging in Vero E6 cells.
From: Evolution of naturally arising SARS-CoV-2 defective interfering particles

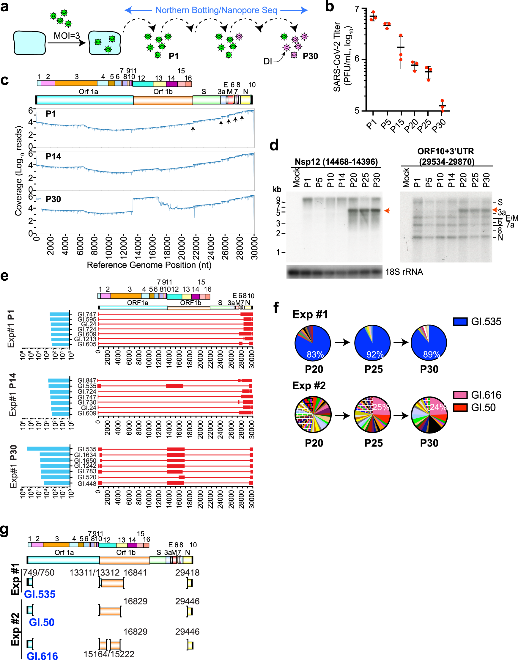
a Strategy used to isolate SARS-CoV-2 DIs. Northern blotting and nanopore DRS were used to assess the emergence of prominent DVGs during serial passaging. Parental virus particles are shown in green and emerging DIs in magenta. b Quantitation of virus titers obtained from the indicated passages. n = 3 biologically independent experiments ± SD. c Genome coverage of nanopore RNA sequencing data from P1, P14, and P30. The “step” changes (indicated by upward arrows in P1) occur at the 5′ borders of the S, 3a, E, 6, and N sgRNAs. The reference genome position (nt) is shown at the bottom. d Northern blot analysis performed on RNA isolated from the indicated passages of SARS-CoV-2-infected cells. Red arrow highlights prominent DVGs emerging at late passages. Mock, uninfected cells. Probe identity is indicated above the blots. e Architecture of the top seven most abundant DVGs obtained from P1, P14, and P30-infected cells from Exp #1 having retained 5′ and 3′ end sequences. Right: DVG architecture. Open red boxes are retained sequences and thin lines correspond to deletions. Left: Read counts corresponding to the transcript model. The SARS-CoV-2 reference genome is shown at the top, along with the encoded polypeptides. Nucleotide position of the reference genome is provided below. f Pie chart illustrating relative abundance of DVGs in P20, P25, and P30 from Exp #1 and Exp #2. g Genome architecture of the most prevalent DVGs isolated from infected cells at P30. Nucleotide position is based on the SARS-CoV-2 Wuhan-Hu-1 isolate (NC_045512.2).