Fig. 4: Interference of SARS-CoV-2 replication by GI.616.
From: Evolution of naturally arising SARS-CoV-2 defective interfering particles

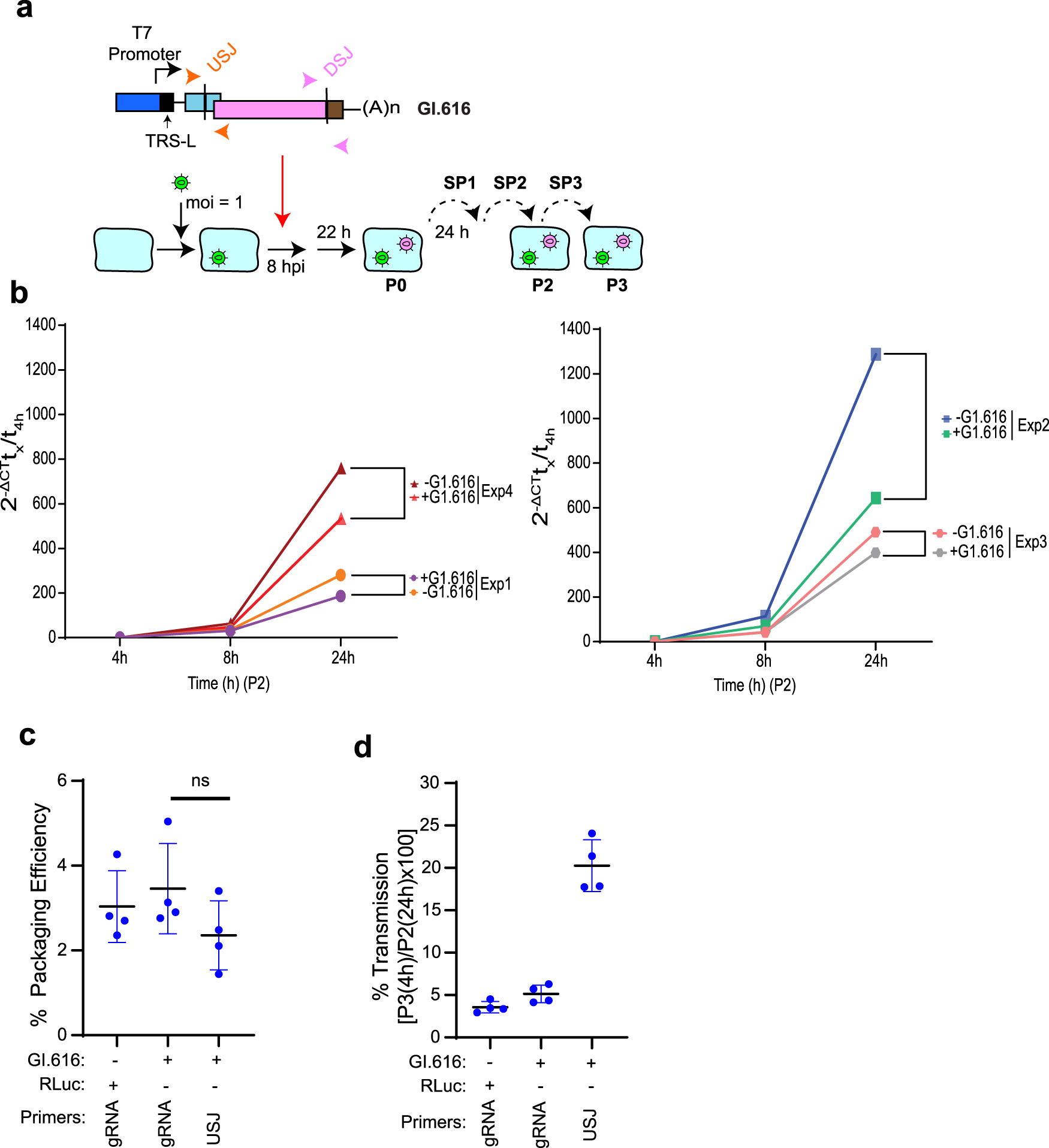
a Schematic diagram showing experimental design for assessing the effect of GI.616 on SARS-CoV-2 replication. SARS-CoV-2 and GI.616 genomes were isolated from P2 and P3 cells, as well as SP3 supernatant. b Growth rates (absolute gRNA levels relative to the amount at 4 h) of parental virus propagated in the presence of GI.616 (+) or RLuc (−). The data for four independent experiments is shown. c The percent packaged genomes upon propagation of SARS-CoV-2 in the presence or absence of GI.616. n = 4 independent biologically experiments ± SD. ns, not significant (p = 0.25). d Transmission efficiency of SARS-CoV-2 and GI.616. n = 4 independent biological experiments ± SD.