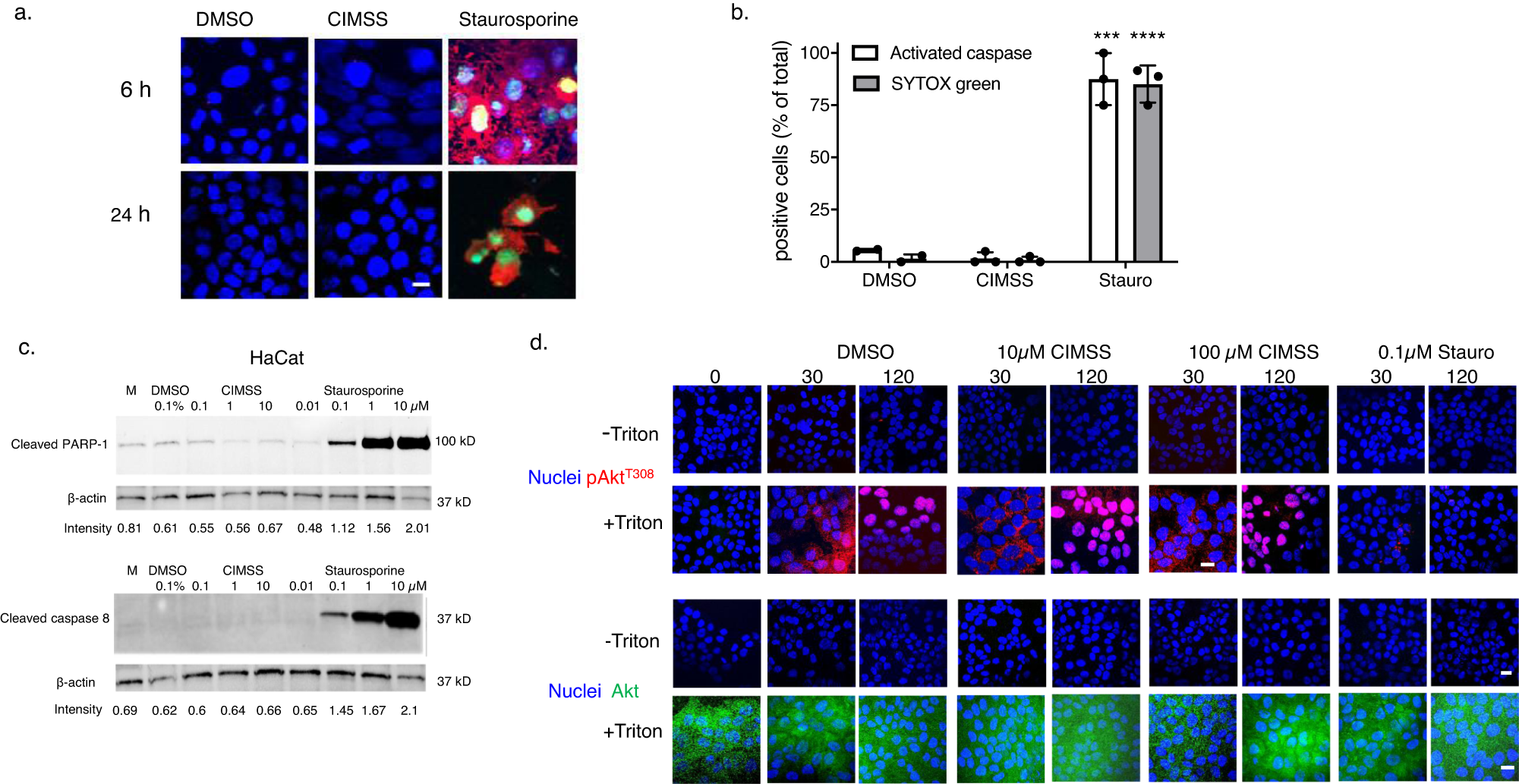
Fig. 2: CIMSS does not induce apoptosis or block the intracellular phosphorylation of Akt in response to insulin.
From: Cell-impermeable staurosporine analog targets extracellular kinases to inhibit HSV and SARS-CoV-2

HaCat cells were exposed to 0.1% DMSO, 10 µM CIMSS, or 10 µM staurosporine and after 6 or 24 h of incubation, the cells were fixed and stained for activated caspases (red), integrity of plasma membrane with SYTOX Green, and nuclei (Hoechst stain, blue). a Representative images taken with ZeissLive/DuoScan (objective 100×1.4, bar = 10 μm) and b the percentage of cells positive for activated caspase and SYTOX Green at 24 h was quantified after counting ~100 cells from four independent fields, n = 3 experiments; asterisks indicate significance relative to DMSO (unpaired t-test, ***p < 0.001; ****p < 0.0001). c HaCat cells were exposed to 0.1% DMSO, 0.1, 1, or 10 µM CIMSS or 0.01, 0.1, 1, or 10 µM staurosporine and after 8 h of incubation, lysates were prepared and analyzed by western blotting for cleaved PARP-1 or cleaved caspase 8. The intensity of cleaved PARP-1 or caspase 8 (relative to β-actin) is indicated below each lane. The immunoblot is representative of two independent experiments. d HaCat cells were exposed to insulin (10 µM) in the absence or presence of 10 or 100 µM CIMSS or 0.1 µM staurosporine for 30 and 120 min, fixed with or without Triton X-100, stained for nuclei (blue), pAktT308 (red), or total Akt (green). Representative images from two independent experiments obtained with Leica SP8 microscope equipped with objective 63 × 1.4 are shown (bar = 10 μm).