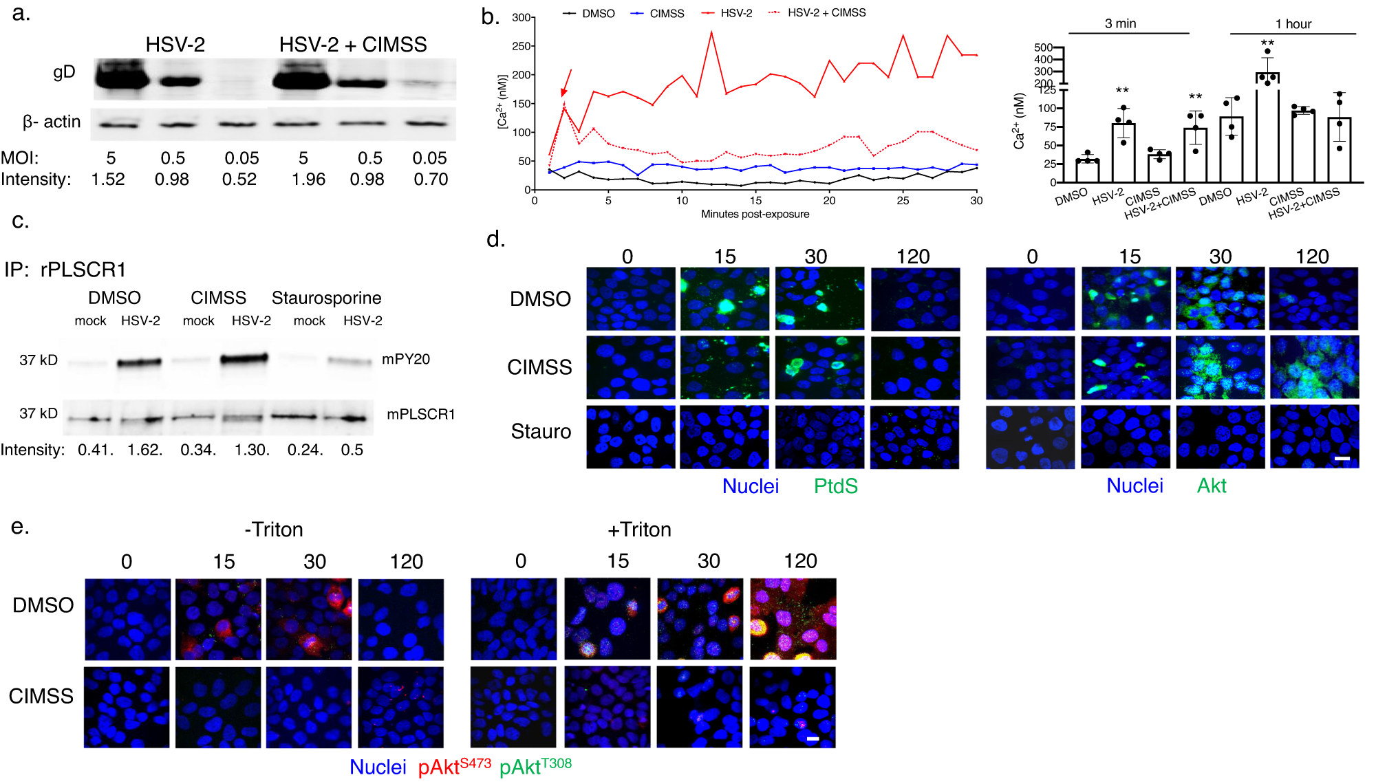
Fig. 4: CIMSS inhibits HSV entry downstream of viral binding, activation of phospholipid scramblase, and translocation of phosphatidylserines and Akt to the outer leaflet of the plasma membrane.
From: Cell-impermeable staurosporine analog targets extracellular kinases to inhibit HSV and SARS-CoV-2

a HaCat cells were exposed to HSV-2(G) at the indicated MOIs in the absence of presence of 10 μM CIMSS for 4 h at 4 °C. The cells were then washed, lysed and Western blots of cell lysates prepared and probed with a mAb to gD as a marker of cell-bound virus and anti-β-actin as a loading control. The blot is representative of results obtained in two independent experiments; relative intensity of gD band after scanning is shown below each lane. b HaCat cells were loaded with Fura-2 and then infected with HSV-2(G) (MOI = 10 PFU/cell), or mock-infected in the presence of control buffer (DMSO, 0.1%) or CIMSS (10 µM) and the kinetics of calcium response monitored. Representative responses are shown for the first 30 min (left) and the mean calcium released over the first 3 min and then the extended response in the first hour following viral exposure were calculated from four wells in three independent experiments, each containing 5 × 104 cells (right). Asterisks indicate statistically significant differences by ANOVA relative to DMSO controls (**p < 0.01). c HaCaT cells were mock-infected or infected with HSV-2(G) in the presence of 0.1% DMSO, 10 μM CIMSS or 10 μM staurosporine for 30 min and then the cells were lysed and incubated with rabbit anti-PLSCR1 antibody and immune complexes precipitated with protein A-agarose and analyzed by Western blotting with a mouse anti-phosphotyrosine (PY20) or mouse anti-PLSCR mAb. The blot is representative of results obtained in three independent experiments; relative intensity of mPY20 band is shown below. d HaCAT cells were infected with HSV-2(G) (MOI = 10 PFU/cell) in the presence of 10 μM CIMSS, 10 μM staurosporine or 0.1% DMSO, and prior to infection (time = 0 min) or after 15, 30, or 120 min, the cells were fixed without permeabilization and stained with mAbs for phosphatidylserines (PtdS) (left panel) or Akt (right panel). Nuclei were stained blue with DAPI. Images were obtained with ZeissLive/DuoScan (objective 100 × 1.4, bar = 10 μm) are representative of two independent experiments. e HaCat cells were infected with HSV-2(G) (MOI = 10 PFU/cell) in the presence of 0.1% DMSO or 10 μM CIMSS and at the indicated times, cells were fixed without (-Triton) or with (+Triton) permeabilization and stained with mAbs for phosphorylated Akt (pAktS473, red and pAktT308, green). Nuclei are stained blue (DAPI). Images were obtained with ZeissLive/DuoScan (objective 100 × 1.4, bar = 10 μm) and are representative of two independent experiments; quantification is shown in Supplementary Fig. 5.