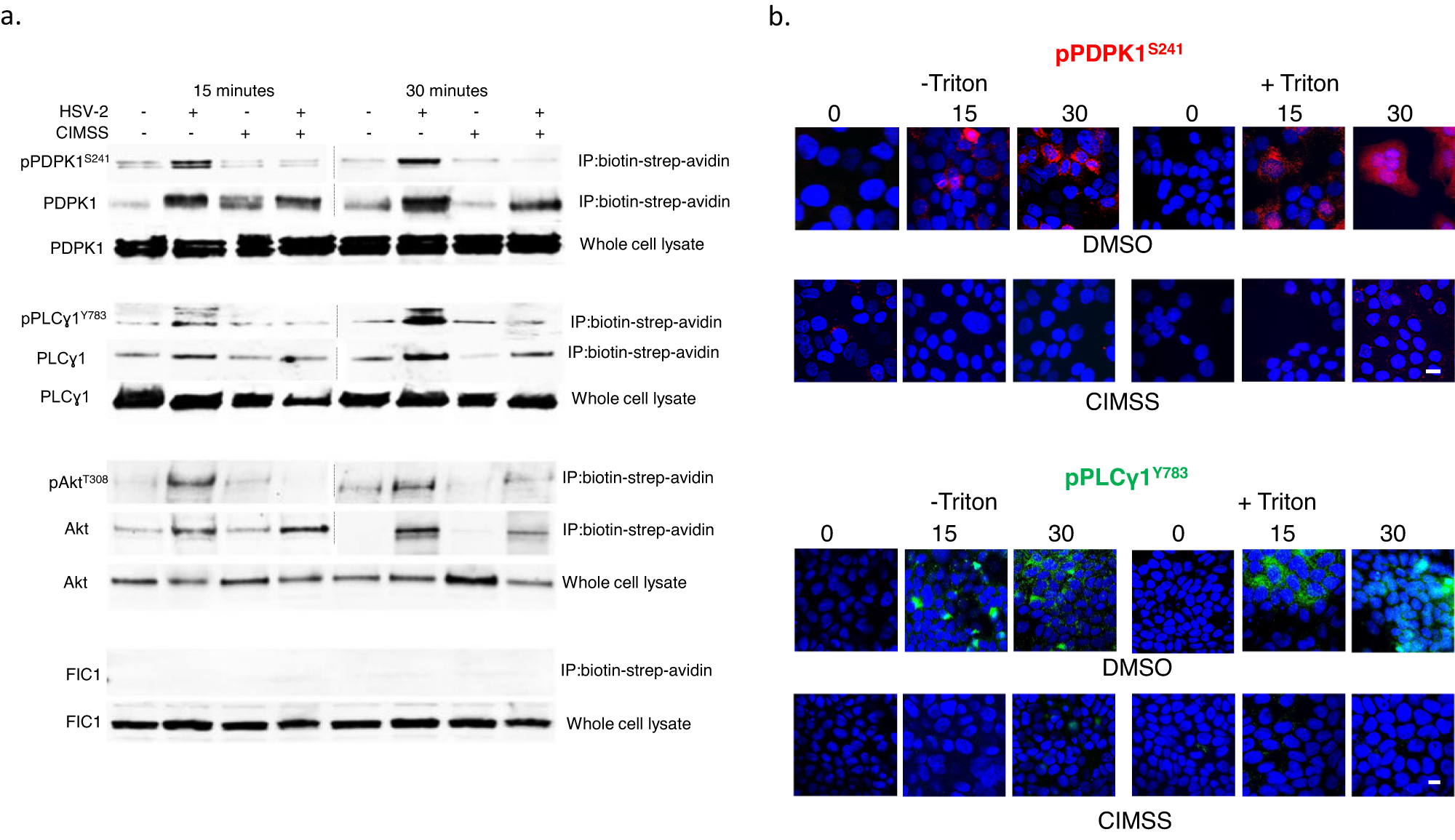
Fig. 5: HSV triggers translocation of PDPK1 and PLCγ1 to the outer leaflet and their subsequent phosphorylation is inhibited by CIMSS.
From: Cell-impermeable staurosporine analog targets extracellular kinases to inhibit HSV and SARS-CoV-2

a HaCat cells were mock-infected or synchronously infected with HSV-2(G) in the absence or presence of 10āµM CIMSS. After 15āmin incubation, cell surface proteins were biotinylated and precipitated with streptavidin magnetic beads and analyzed by immunoblotting with Abs to pPDPK1S241 and total PDPK1, pPLCγ1Y783 and total PLCγ1, pAktT308 and total Akt, and FIC-1 (cytosolic protein); controls include whole cell lysates. Results are representative of two independent experiments. b HaCat cells were mock-infected or infected with HSV-2(G) (MOIā=ā10 PFU/cell) in the presence of 0.1% DMSO or 10āµM CIMSS and at the indicated time post-infection cells were fixed with or without Triton X-100 permeabilization and stained for pPDPK1S241 (red, upper panel, ZeissLive/DuoScan, objective 100āĆā1.4) or pPLCγ1Y783 (green, lower panel, LeicaSP8, objective 63āĆā1.4). Representative images from 2ā3 independent experiments are shown (barsā=ā10āμm).