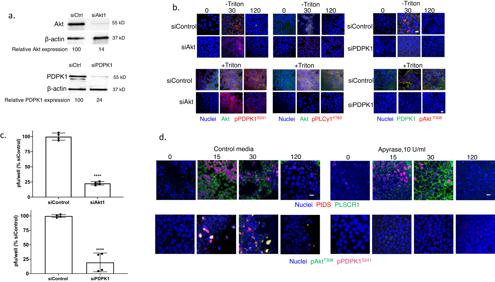
Fig. 6: PDPK1 is phosphorylated upstream and PLCγ downstream of Akt phosphorylation at the outer leaflet of the plasma membrane.
From: Cell-impermeable staurosporine analog targets extracellular kinases to inhibit HSV and SARS-CoV-2

a HaCat cells were transfected with siControl, siAkt1 or siPDPK1 and silencing assessed by preparing Western blots after 72āh and probing for Akt, PDPK1 and β-actin; blots are representative of two independent experiments and relative Akt and PDPK1 expression is quantified after scanning images. b The siRNA-transfected cells were exposed to HSV-2(G) (MOIā=ā10 PFU/cell) (72āh after transfection) and at the indicated times post-infection (0, 30, or 120āmin), the cells were fixed and stained (with or without Triton X-100 permeabilization) with antibodies to detect total (green) or phosphorylated AktT308 (red), total (green) or phosphorylated PDPK1S241 (red) or pPLCγ1Y783 (red); nuclei were stained blue with DAPI. Images are representative of 2 independent experiments (Leica SP8, objective 63āĆā1.4, barā=ā10āμm). c The siRNA-transfected cells were infected with HSV-2(G) (100-200 PFU/well) and plaques were counted at 48āh; results are presented for two independent experiments each performed in duplicate as percent of PFU/well detected in the siControl transfected cells. The asterisks indicate pā<ā0.0001, unpaired t-test. d HaCat cells were infected with HSV-2(G) (MOIā=ā10 PFU/cell) in the presence of 10āU/ml of apyrase or control media and at the indicated times post-infection, fixed and stained (without permeabilization) with antibodies to detect phosphatidylserines (PtdS) and phospholipid scramblase (PLSCR1), pAktT308 or pPDPK1S241. Images (Leica SP8, objective 63āĆā1.4, barā=ā10āμm) are representative fields from two independent experiments.