Fig. 7: CIMSS inhibits VSV pseudotyped with SARS-CoV-2 spike protein and native SARS-CoV-2 infection.
From: Cell-impermeable staurosporine analog targets extracellular kinases to inhibit HSV and SARS-CoV-2

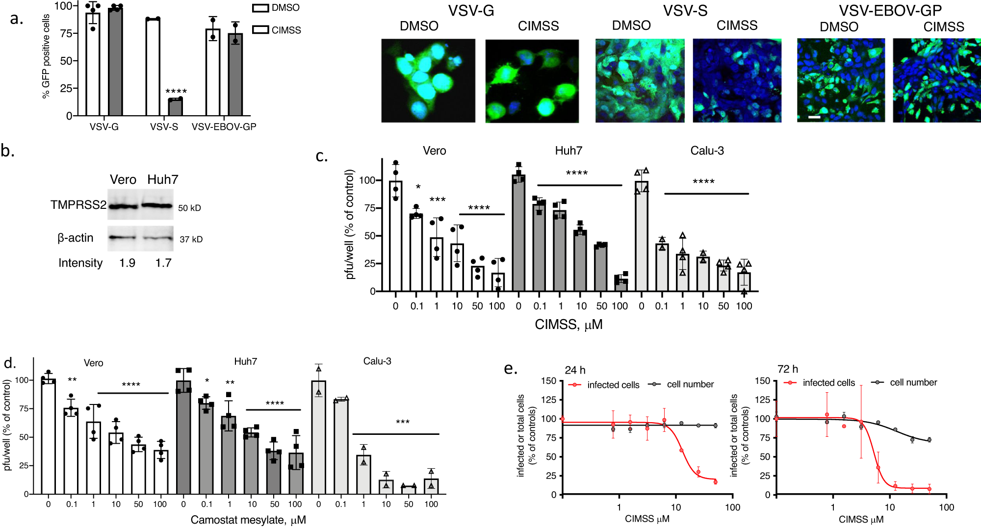
a Vero cells were infected with VSV viruses expressing the enhanced green fluorescence protein and VSV glycoprotein G (VSV-G), SARS-CoV-2 spike protein (VSV-S) or Ebola virus glycoprotein (VSV-EBOV-GP) in the presence of 0.1% DMSO or 10 µM CIMSS. The percentage of GFP-positive cells were quantified 24 h after infection by microscopy and results are shown as mean ± SD from two independent experiments with ~200–300 cells counted over 4 fields per experiment (n = 4 for VSV-G), ***p < 0.0001 comparing CIMSS versus DMSO for each virus, unpaired t-test. Representative images are shown on the right, images with VSV-G were obtained with ZeissLive/DuoScan (objective 100 × 1.4) and for VSV-S and VSV-EBOV-GP with Leica SP8 (objective 63 × 1.4) (bar = 10 μm). b Western blots of Vero or Huh7 cell lysates probed for TMPRSS2 and β-actin as loading control. The intensity of TMPRSS2 relative to β-actin is indicated below each lane; blots are representative of two independent experiments. Vero, Huh7 or Calu-3 cells were infected with the VSV-S in the presence of 0.5% DMSO or increasing concentrations of CIMSS (c) or camostat mesylate (d) and plaques counted after 48 h infection or, for Calu-3 cells, culture supernatants were harvested and infectious viral yields quantified by titering on Vero cells. Asterisks indicate significance relative to the DMSO control for each virus (ANOVA, *p < 0.05, **p < 0.01, ***p < 0.001 and ****p < 0.0001). Results are mean ± SD from 2 to 4 independent experiments conducted in duplicate. e Huh-7.5 cells were treated with CIMSS 1 h prior to infection with SARS-CoV-2 (strain: WA1/2020). Infections were performed at MOIs of 0.25 PFU/cell for a 24 h timepoint and 0.01 PFU/cell for a 72 h timepoint. Cells were subsequently stained for the nucleocapsid protein; nuclei were stained using Hoechst 33342. The percentage of SARS-CoV-2 positive cells and nuclei (cell number) are presented relative to the DMSO control. Error bars represent SEM for n = 3 replicates.