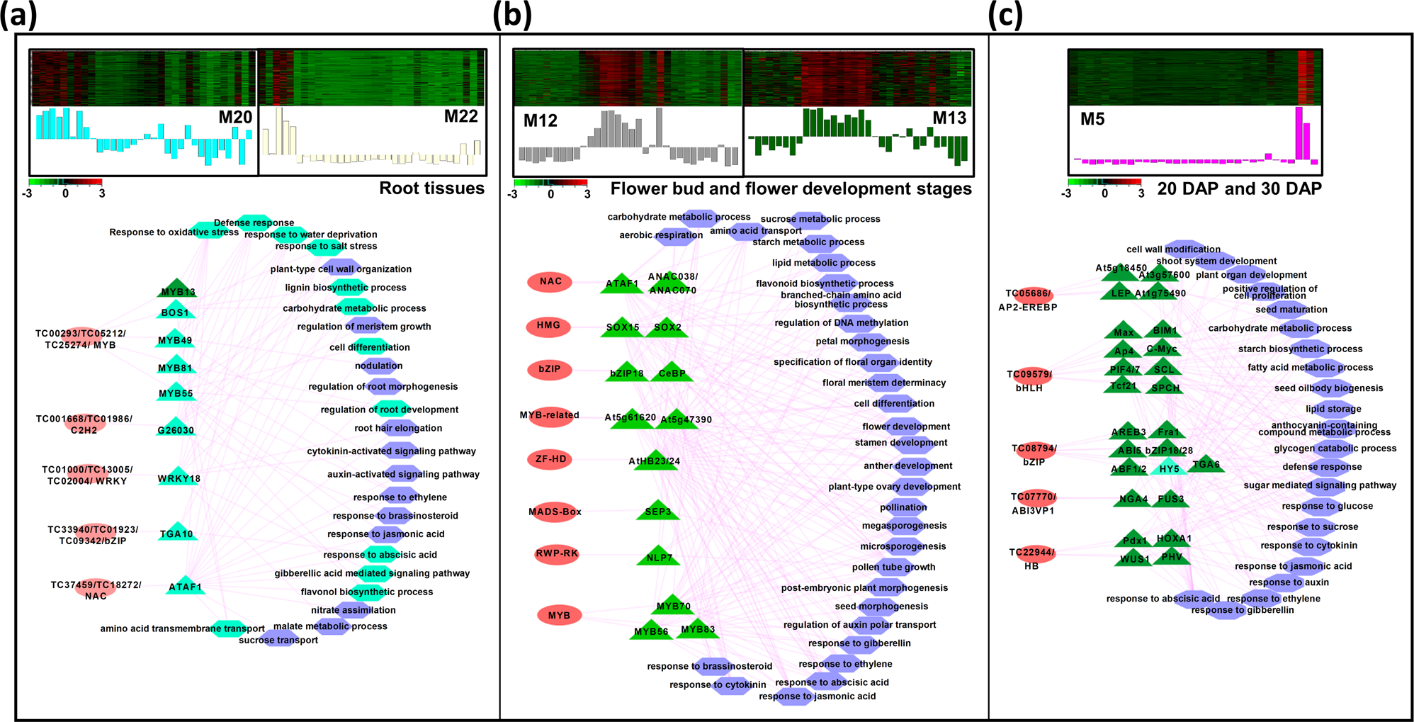
Fig. 5: Expression profile and transcriptional regulatory network associated with modules correlated to multiple tissues or stages of development.

Heatmaps show the expression profile of all the coexpressed genes in the module(s) correlated with multiple tissues, including root tissues (a), flower bud and flower development stages (b), and 20DAP and 30DAP stages of seed development (c). Color scales represent Z-score. Bar graphs (below the heat maps) show the consensus expression pattern of the coexpressed transcripts in each module. The predicted transcriptional regulatory network (significantly enriched TF-binding sites along with the associated TFs and GO terms) associated with the transcript sets in the modules are shown below the heatmaps. The significantly enriched cis-regulatory motifs only in protein-coding genes (PCGs), and both PCGs and lncRNAs are shown by green and sea green triangles, respectively. The associated GO terms only in PCGs, and both PCGs and lncRNAs are shown by blue and sea green hexagons, respectively. The TFs are represented by pink ovals. Edges represent known interactions between the cis-regulatory motifs and transcription factors.