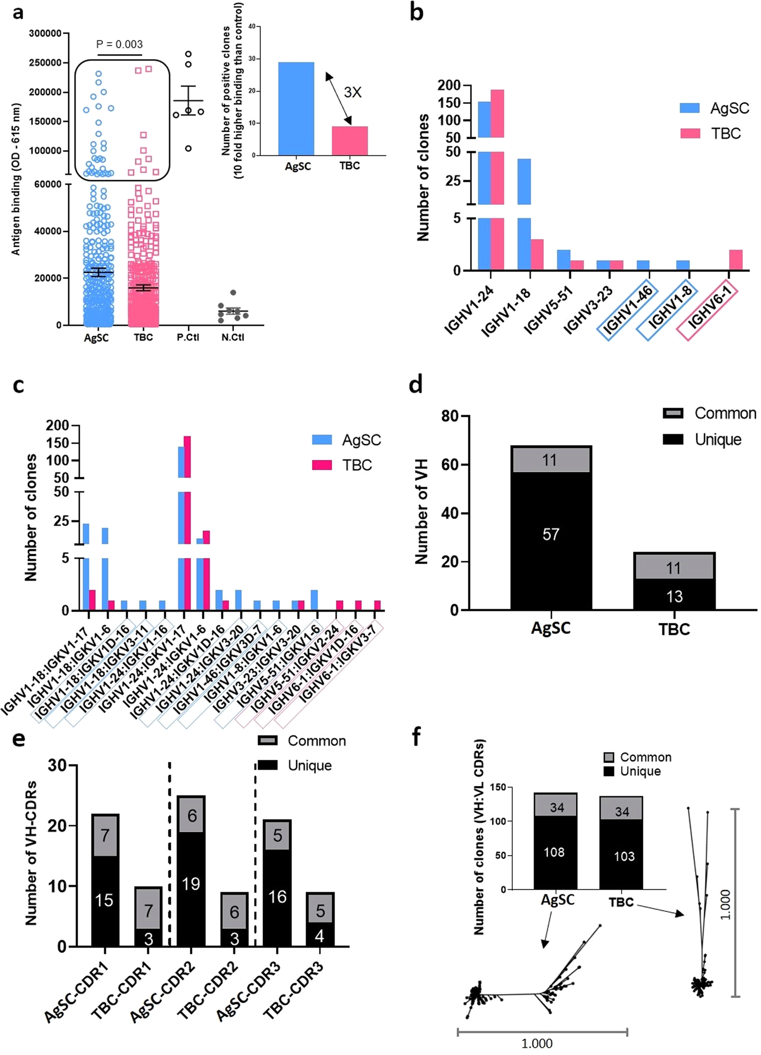
Fig. 4: Comparative analysis of antibody clones from AgSC and TBC libraries against antigen-C.

a Phage ELISA depicts binding to target antigen. Binding by phage particles rescued from individual colonies (N = 352 from each library) is depicted as open circles. Positive control (P. Ctl) is M13 phage with target-specific Fab expressed on surface. Negative control (N. Ctl) is M13 phage with anti-trinitrophenal (TNP) Fab expressed on surface. Mean values are represented as horizontal bars and error bars indicate standard error of mean. Statistical analysis is done by two-tailed unpaired t-test. Clones within the black box demonstrate ten-fold higher binding than negative control and the inset shows the number of clones from AgSC (N = 29) and TBC (N = 9) libraries that are above the set threshold. b Graph shows heavy chain V-gene usage by antigen reactive unique clones from AgSC and TBC libraries. Annotation is based on IgBLAST classification. Blue boxes represent VH-genes exclusive to clones from AgSC library and pink represents those exclusive to clones from TBC library. c VH and VK pairing combinations in clones from the two libraries are presented in bar graph. Blue boxes represent VH–VK combinations exclusive to clones from AgSC library and pink represents those exclusive to clones from TBC library. d Chart shows number of unique (black) and shared (gray) VH sequences among AgSC and TBC clones, considering all CDRs and frameworks 2–3. e Number of unique (black) and shared (gray) CDRs among clones from AgSC and TBC libraries is presented for each of the three VH CDRs. f Number of unique (black) and shared (gray) paratopes (all CDR sequences from VH and VK domains) of target-specific antibodies from the two libraries is represented in bar graph. Radial phylogenetic trees showing the diversity among antibody clones from AgSC, and TBC libraries are depicted. The scale represents Juke–Cantor distance model as explained in the methods section. N individual clones.