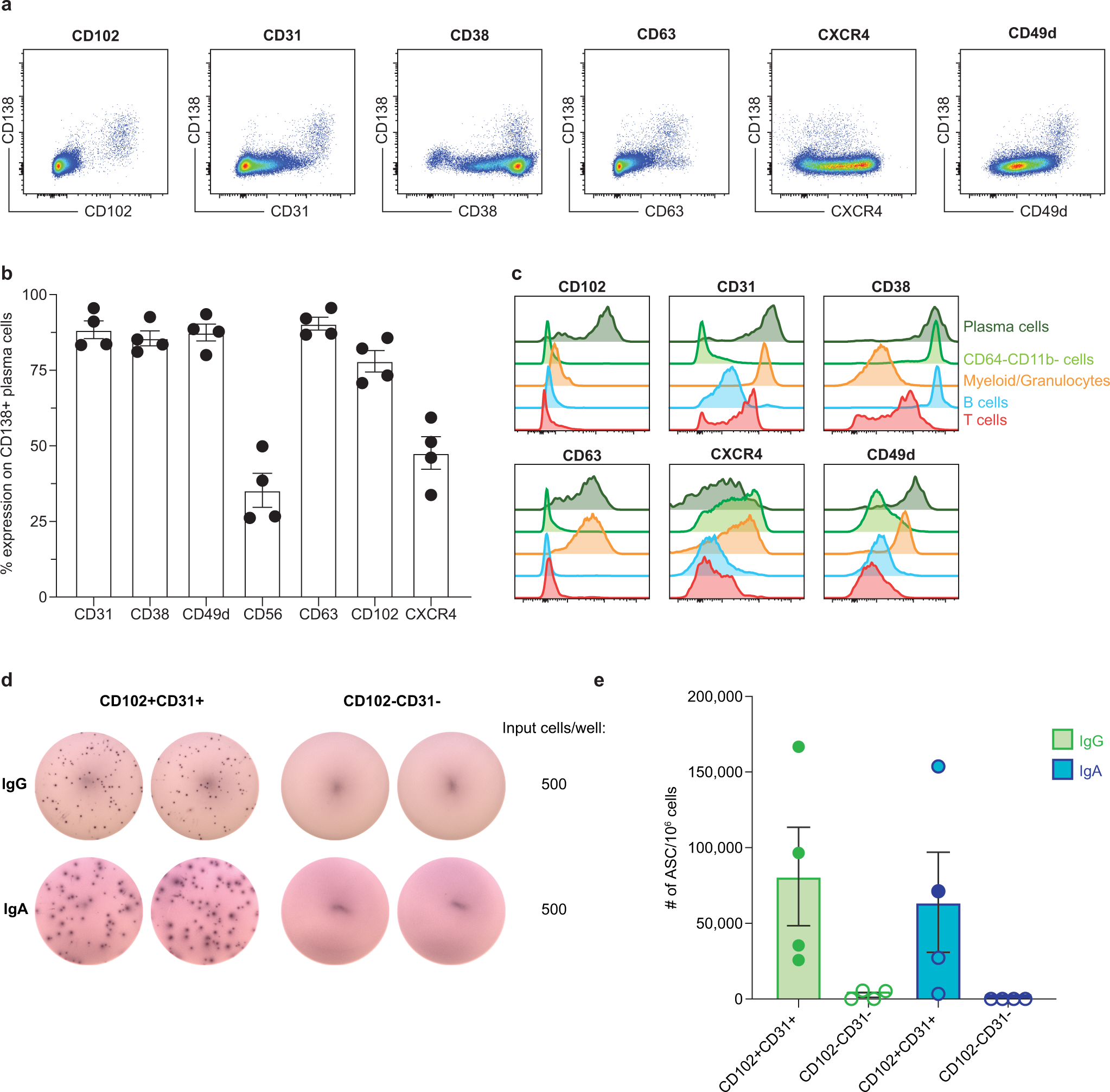
Fig. 4: CD102 and CD31 enable enrichment of antibody-secreting cells independent of CD138.

a Representative flow plots of marker expression for CD102, CD31, CD38, CD63, CXCR4, and CD49d. Cells were previously gated as CD3-CD20-CD64-CDllb- single lymphocytes. b Quantification of marker expression on CD138+ plasma cells in rhesus macaque bone marrow; n = 4 biologically independent animals. c Representative histograms of indicated marker expression for various immune cell lineages identified in the bone marrow of rhesus macaques. Dark Green = plasma cells (CD138 + CD3−CD20−CD64−CDllb− single lymphocytes), light green = non-B/T (CD3−CD20−) CD64−CD11b− cells, orange = non-B/T (CD3−CD20−) CD64 + CD11b + cells, blue = B cells (CD20 + cells), red = T cells (CD3 + cells). d Representative images of ELISPOT wells coated with either anti-IgG or anti-IgA. CD102 + CD31 + or CD102−CD31− cells from rhesus macaque bone marrow were plated in duplicate and serial diluted (2-fold) down the plate. Loadings for the top dilution are indicated. e Quantification of total-IgG and total-IgA ELISPOTs for the unsorted, CD102 + CD31 + , and CD102−CD31− populations. Quantification of the number of antibody-secreting cells (ASC) per million input cells. Error bars depict standard error of the mean. n = 4 biologically independent animals.