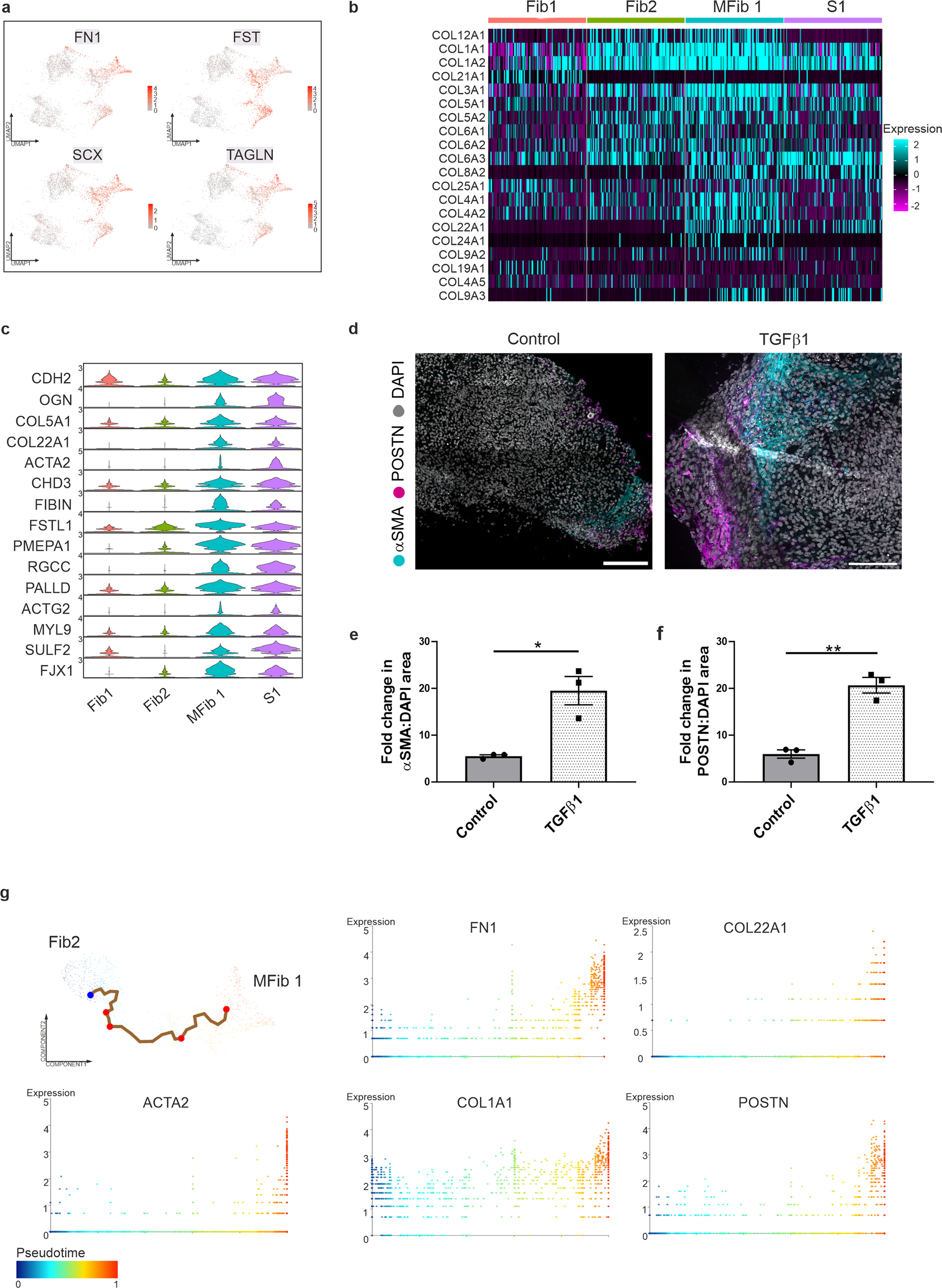
Fig. 3: TGFβ1 induces the differentiation of stromal clusters and activation of fibroblasts.

a UMAPs of differentially upregulated genes in TGFβ1-treated organoids. b Scaled expression of collagens in Fib1-2 and MFib1, and S1. c Violin plots of differentially expressed genes in MFib1 and S1 compared to parent populations Fib1-2. d Organoids were treated with TGFβ1 for 48 h. TGFβ1 induced expression of α-smooth muscle actin (αSMA) and periostin (POSTN) in kidney organoids relative to control Scale bar: Control, 200 µm, TGFβ1, 150 µm. Images are representative of three independent experiments. e αSMA/DAPI area and f POSTN/DAPI area in untreated or TGFβ1 treated organoids. Each symbol represents the mean of 18 randomly imaged fields, taken from one organoid per condition, from three independent experiments. Data are presented as the mean ± SEM. *P ≤ 0.01, **P ≤ 0.0015. g Single-cell trajectory analysis plots of gene expression changes for ACTA2, FN1, COL22A1, COL1A1, and POSTN in Fib2 and MFib1. Cells are coloured by pseudotime.