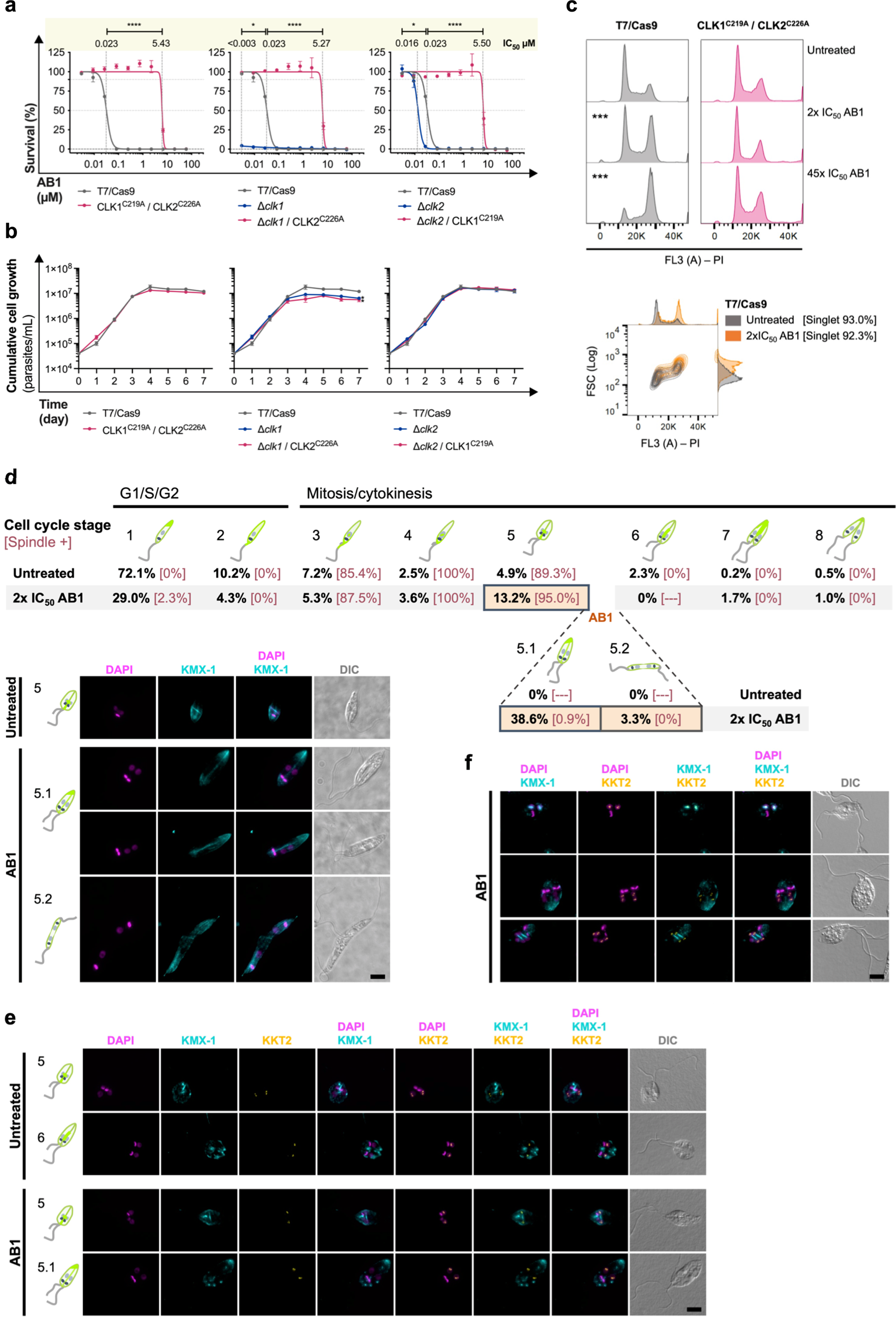
Fig. 4: AB1 inhibits CLK1/CLK2 in Leishmania leading to defective cytokinesis.

a CRISPR-Cas9-mediated precise genome editing was used to replace the C219 and C226 in Leishmania CLK1 and CLK2, respectively, with Alanine to assess AB1 specificity. The viability of the mutants and their progenitor lines after 96 h treatment with AB1 (0–60 µM) was assessed by measuring the conversion of resazurin (Alamar blue) to resorufin. Values are mean ± SEM. Fitting of dose-response curves was carried out using GraphPad Prism v7.0a, considering the untreated control for each cell line as 100% viability. AB1 half maximal inhibitory concentration (IC50) for each line is shown on the top. P values were calculated using unpaired two-tailed Student’s t-tests comparing each cell line with the T7/Cas9 progenitor. *p value <0.05 and ****p value <0.0001. T7/Cas9, progenitor line for CLK1C219A/CLK2C226A, Δclk1 and Δclk2; Δclk1, progenitor line for Δclk1/CLK2C226A; and Δclk2, progenitor line for Δclk2/CLK1C219A. b Growth curve of L. mexicana promastigotes (mean ± SEM). The growth rate was calculated in the logarithmic area of the growth curve (0–96 h). The difference in growth rate was calculated using the non-parametric Mann–Whitney U-test, comparing the mutants with their progenitor line (*p value <0.05). c Representative cell cycle-profile histogram of cells stained with propidium iodide after 6 h of the treatment course with 2x IC50 and 45x IC50 AB1. Untreated parasites cultured for the same time were used as control. The FlowJo v.10.6.2 cell cycle algorithm Watson model was used to measure the percentage of cells in each cell cycle stage. P values were calculated using two-tailed Student’s t-tests comparing G2/M percentage with untreated control: ***p < 0.001. Bottom panel, adjunct histograms of cell cycle-profile and forward scatter (FSC) to analyse cell size throughout different cell cycle stages. d Fluorescence microscopy of promastigotes stained with KMX-1 to recognise β-tubulin and counterstained with DAPI to visualise DNA. Top panel, schematic of kinetoplast/nucleus configuration and β-tubulin distribution through the cell cycle in L. mexicana. Percentage of cells in each stage [percentage of cell with mitotic spindle] were measured for parasites growing in the presence or absence of AB1 after 6 h treatment (n > 300 cells). Bottom panel, representative fluorescence micrographs showing parasites in anaphase (5) for untreated control and cells with defective cytokinesis (5.1 and 5.2) after AB1 treatment. e Localisation of the inner kinetochore protein KKT2 after CLK1/CLK2 inhibition by AB1 in promastigotes. Representative fluorescence microscopy micrographs showing parasites endogenously expressing KKT2::mNG, stained with KMX-1 and counterstained with DAPI. Cells in anaphase (5), telophase (6) and with defective cytokinesis (5.1) are shown for parasites grown in the presence or absence of AB1 after 6 h treatment. f Multinucleated cells were observed after longer course CLK1/CLK2 inhibition (24 h). Representative fluorescence microscopy micrographs showing parasites endogenously expressing KKT2::mNG, stained with KMX-1 and counterstained with DAPI. Scale bars, 5 µM. DIC, the Nomarsky differential interference contrast.