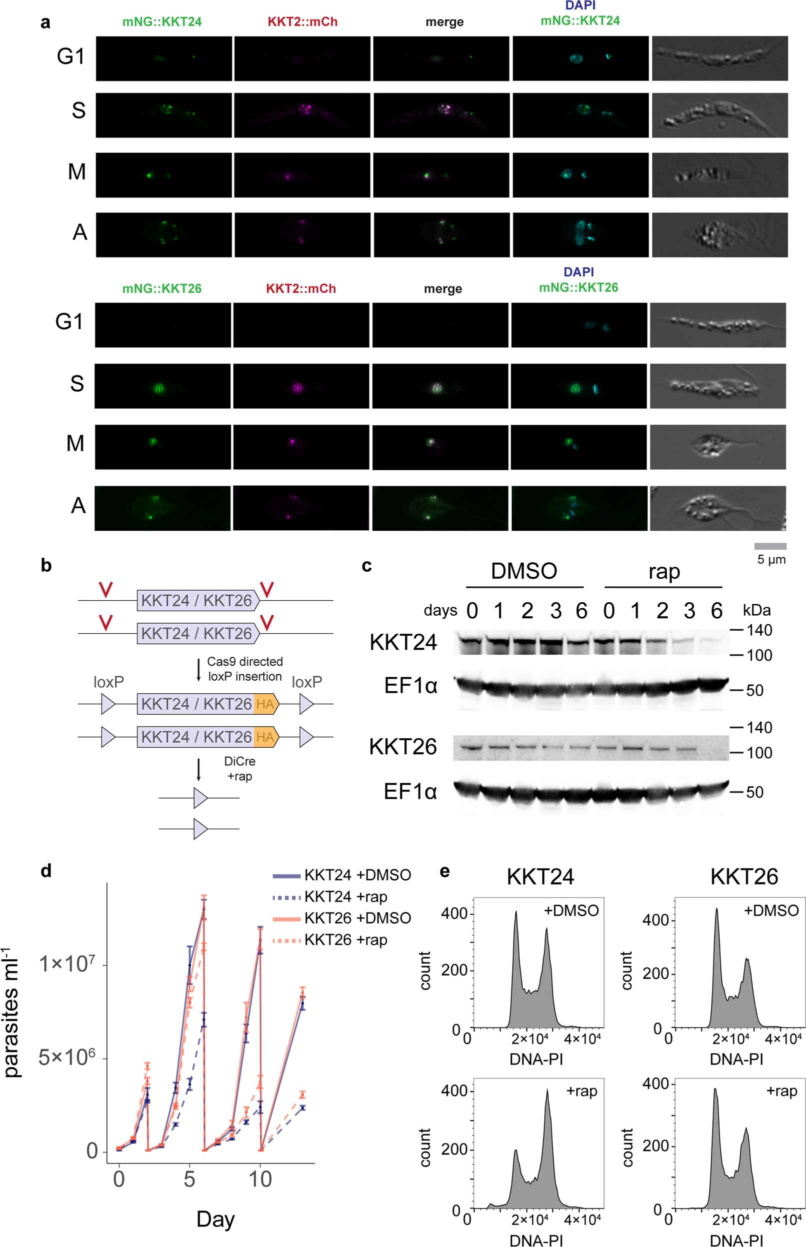
Fig. 7: Localisation and essentiality of KKT24 and KKT26, novel essential components of the Leishmania kinetochore.

a Fluorescence co-localisation microscopy of KKT24 (LmxM.34.0180) or KKT26 (LmxM.17.0650) with KKT2. KKT24 and KKT26 were mNeonGreen (mNG) tagged and localisations compared to mCherry (mCh) tagged KKT2 at different phases of the cell cycle: G1, S, M (metaphase), A (anaphase). b Strategy for inducible deletion of KKT24 or KKT26. Homology-directed repair after Cas9-induced breaks was used to insert LoxP sites flanking the endogenous genes at both alleles. Addition of rapamycin-induced dimerisation of DiCre recombinase, which excised KKT24 or KKT26. c Depletion of C-terminally HA-tagged KKT24 or KKT26 following gene excision, shown by Western blotting using an anti-HA antibody. EF1ɑ was used as a loading control. d Parasite growth after KKT24-HA or KKT26-HA excision. Parasites were diluted to 1 × 106 ml−1 at days 2, 6 and 10 after the addition of rapamycin (rap) or DMSO, median and standard deviation of four replicates are shown. e Cell cycle profile of parasites after KKT24-HA or KKT26-HA excision. Parasites 6 days after the addition of rapamycin or DMSO were stained with propidium iodide for DNA content and analysed by flow cytometry.